首先创建了一个SqlSessionFactoryBuilder对象,然后调用该对象的build方法加载全局XML配置的流文件构建出一个SqlSessionFactory对象。
//指定全局配置文件路径String resource = "org/mybatis/example/mybatis-config.xml";//加载配置文件InputStream inputStream = Resources.getResourceAsStream(resource);//构建者模式创建SqlSessionFactorySqlSessionFactory sqlSessionFactory = new SqlSessionFactoryBuilder().build(inputStream);
查看一下SqlSessionFactoryBuilder的源码:
public SqlSessionFactory build(InputStream inputStream, String environment, Properties properties) { try {
XMLConfigBuilder parser = new XMLConfigBuilder(inputStream, environment, properties); return build(parser.parse());
} catch (Exception e) { throw ExceptionFactory.wrapException("Error building SqlSession.", e);
} finally {
ErrorContext.instance().reset(); try {
inputStream.close();
} catch (IOException e) { // Intentionally ignore. Prefer previous error.
}
}
}
public SqlSessionFactory build(Configuration config) { return new DefaultSqlSessionFactory(config);
}SqlSessionFactoryBuilder只有一堆重载的build方法,除了build(Configuration)方法,其他方法的参数都是输入流,最终由build(Configuration)方法生成SqlSessionFactory对象,下面来看如何构建Configuration对象。
构建XMLConfigBuilder对象
从XMLConfigBuilder类名就可以看出,这是用来解析XML配置文件的类,其父类为BaseBuilder。
BaseBuilder还包含了MapperBuilderAssistant, SqlSourceBuilder, XMLConfigBuilder, XMLMapperBuilder, XMLScriptBuilder, XMLStatementBuilder等子类,这些子类都是用来解析MyBatis各个配置文件,他们通过BaseBuilder父类共同维护一个全局的Configuration对象,
XMLConfigBuilder的作用就是解析全局配置文件,调用BaseBuilder其他子类解析其他配置文件,生成最终的Configuration对象。
public XMLConfigBuilder(InputStream inputStream, String environment, Properties props) { this(new XPathParser(inputStream, true, props, new XMLMapperEntityResolver()), environment, props);
} private XMLConfigBuilder(XPathParser parser, String environment, Properties props) { super(new Configuration());
ErrorContext.instance().resource("SQL Mapper Configuration"); this.configuration.setVariables(props); this.parsed = false; this.environment = environment; this.parser = parser;
}查看XMLConfigBuilder源码,可以得知XML配置文件最终是由org.apache.ibatis.parsing.XPathParser封装的XPath解析的,并非我们熟悉的DOM和SAX,这里不对XPath展开讲解。通过XpathParser构造方法传入我们读取的XML流文件、Properites流文件和environment等参数得到了一个XpathParser实例对象parser,这里parser已包含全局XML配置文件解析后的所有信息,再将parser作为参数传给XMLConfigBuilder构造方法。XMLConfigBuilder构造方法调用其父类BaseBuilder的构造方法BaseBuilder(Configuration),构造出一个XMLConfigBuilder对象。值得注意的是,这里BaseBuilder构造方法参数是一个初始化的Configuration对象,Configuration对象初始化的时候,内置的别名注册器TypeAliasRegistry注册了默认的别名:
public Configuration() { typeAliasRegistry.registerAlias("JDBC", JdbcTransactionFactory.class); typeAliasRegistry.registerAlias("MANAGED", ManagedTransactionFactory.class); typeAliasRegistry.registerAlias("JNDI", JndiDataSourceFactory.class); typeAliasRegistry.registerAlias("POOLED", PooledDataSourceFactory.class); typeAliasRegistry.registerAlias("UNPOOLED", UnpooledDataSourceFactory.class);
...所以XML配置文件里可以直接用这些别名。
此时我们已经得到了XMLConfigBuilder对象,再看SqlSessionFactoryBuilder的build方法,将XMLConfigBuilder实例对象parser调用parser()方法得到的Configuration实例对象config作为参数,调用SqlSessionFactory接口的实现类DefaultSqlSessionFactory构造出SqlSessionFactory对象。
构建Configuration对象
XMLConfigBuilder对象在调用parser()方法时,会读出所有所有配置文件,将配置文件解析后保存在Configuration对象中。
public Configuration parse() { if (parsed) { throw new BuilderException("Each XMLConfigBuilder can only be used once.");
}
parsed = true; //参数是<configuraton>标签根节点
parseConfiguration(parser.evalNode("/configuration")); return configuration;
} private void parseConfiguration(XNode root) { try { //issue #117 read properties first
propertiesElement(root.evalNode("properties"));
Properties settings = settingsAsProperties(root.evalNode("settings"));
loadCustomVfs(settings);
typeAliasesElement(root.evalNode("typeAliases"));
pluginElement(root.evalNode("plugins"));
objectFactoryElement(root.evalNode("objectFactory"));
objectWrapperFactoryElement(root.evalNode("objectWrapperFactory"));
reflectorFactoryElement(root.evalNode("reflectorFactory"));
settingsElement(settings); // read it after objectFactory and objectWrapperFactory issue #631
environmentsElement(root.evalNode("environments"));
databaseIdProviderElement(root.evalNode("databaseIdProvider"));
typeHandlerElement(root.evalNode("typeHandlers"));
mapperElement(root.evalNode("mappers"));
} catch (Exception e) { throw new BuilderException("Error parsing SQL Mapper Configuration. Cause: " + e, e);
}
}XMLConfigBuilder的parseConfiguration(XNode)方法把XML全局配置文件中每一个节点的信息都读取出来,保存在一个Configuration对象中,Configuration分别对以下内容做出了初始化:
properties 属性
settings 设置
typeAliases 类型别名
typeHandlers 类型处理器
objectFactory 对象工厂
plugins 插件
environments 环境
databaseIdProvider 数据库厂商标识
mappers 映射器
这里对properties和mappers的初始化进行分析:properties的初始化
private void propertiesElement(XNode context) throws Exception { if (context != null) {
Properties defaults = context.getChildrenAsProperties();
String resource = context.getStringAttribute("resource");
String url = context.getStringAttribute("url"); if (resource != null && url != null) {
throw new BuilderException("The properties element cannot specify both a URL and a resource based property file reference. Please specify one or the other.");
} if (resource != null) {
defaults.putAll(Resources.getResourceAsProperties(resource));
} else if (url != null) {
defaults.putAll(Resources.getUrlAsProperties(url));
}
Properties vars = configuration.getVariables(); if (vars != null) {
defaults.putAll(vars);
}
parser.setVariables(defaults);
configuration.setVariables(defaults);
}
}XMLConfigBuilder的getChildrenAsProperties()方法读取properties标签的子节点,保存到Configuration对象的Properties属性里,这里可以看出只能在resource和url两种方式中二选一来加载外部properties配置文件,如果外部properties文件里面属性名和主配置XML文件properties标签的子元素属性重名,则会覆盖主配置文件的属性值,然后将初始化的Configuration对象中的Properties与解析配置文件后封装好的Properties合并,最后再将Properties保存到Configuration对象中。
mappers的初始化
private void mapperElement(XNode parent) throws Exception { if (parent != null) { for (XNode child : parent.getChildren()) { if ("package".equals(child.getName())) {
String mapperPackage = child.getStringAttribute("name");
configuration.addMappers(mapperPackage);
} else {
String resource = child.getStringAttribute("resource");
String url = child.getStringAttribute("url");
String mapperClass = child.getStringAttribute("class"); if (resource != null && url == null && mapperClass == null) {
ErrorContext.instance().resource(resource);
InputStream inputStream = Resources.getResourceAsStream(resource);
XMLMapperBuilder mapperParser = new XMLMapperBuilder(inputStream, configuration, resource, configuration.getSqlFragments());
mapperParser.parse();
} else if (resource == null && url != null && mapperClass == null) {
ErrorContext.instance().resource(url);
InputStream inputStream = Resources.getUrlAsStream(url);
XMLMapperBuilder mapperParser = new XMLMapperBuilder(inputStream, configuration, url, configuration.getSqlFragments());
mapperParser.parse();
} else if (resource == null && url == null && mapperClass != null) {
Class<?> mapperInterface = Resources.classForName(mapperClass);
configuration.addMapper(mapperInterface);
} else { throw new BuilderException("A mapper element may only specify a url, resource or class, but not more than one.");
}
}
}
}
}遍历mappers标签下所有子节点
如果遍历到package子节点,是以包名引入映射器,则将该包下所有Class注册到Configuration的mapperRegistry中。
如果遍历到mapper子节点的class属性,则将制定的Class注册到注册到Configuration的mapperRegistry中。
如果遍历到mapper子节点的resource或者url属性,则直接对资源文件进行解析:
首先构建一个XMLMapperBuilder对象,构建过程如下
public XMLMapperBuilder(InputStream inputStream, Configuration configuration, String resource, Map<String, XNode> sqlFragments) { this(new XPathParser(inputStream, true, configuration.getVariables(), new XMLMapperEntityResolver()),
configuration, resource, sqlFragments);
}private XMLMapperBuilder(XPathParser parser, Configuration configuration, String resource, Map<String, XNode> sqlFragments) { super(configuration); this.builderAssistant = new MapperBuilderAssistant(configuration, resource); this.parser = parser; this.sqlFragments = sqlFragments; this.resource = resource;
}XPathParser将mapper配置文件解析成Document对象后封装到一个XPathParser对象,再将XPathParser对象作为参数传给XMLMapperBuilder构造方法并构造出一个XMLMapperBuilder对象,XMLMapperBuilder对象的builderAssistant字段是一个MapperBuilderAssistant对象,同样也是BaseBuilder的一个子类,其作用是对MappedStatement对象进行封装。
有了XMLMapperBuilder对象后,就可以进入解析mapper映射文件的过程:
public void parse() { if (!configuration.isResourceLoaded(resource)) {
configurationElement(parser.evalNode("/mapper"));
configuration.addLoadedResource(resource);
bindMapperForNamespace();
}
parsePendingResultMaps();
parsePendingCacheRefs();
parsePendingStatements();
}调用XMLMapperBuilder的configurationElement方法,mapper映射文件进行解析
private void configurationElement(XNode context) { try {
String namespace = context.getStringAttribute("namespace"); if (namespace == null || namespace.equals("")) { throw new BuilderException("Mapper's namespace cannot be empty");
}
builderAssistant.setCurrentNamespace(namespace);
cacheRefElement(context.evalNode("cache-ref"));
cacheElement(context.evalNode("cache"));
parameterMapElement(context.evalNodes("/mapper/parameterMap"));
resultMapElements(context.evalNodes("/mapper/resultMap"));
sqlElement(context.evalNodes("/mapper/sql"));
buildStatementFromContext(context.evalNodes("select|insert|update|delete"));
} catch (Exception e) { throw new BuilderException("Error parsing Mapper XML. The XML location is '" + resource + "'. Cause: " + e, e);
}
}mapper映射文件必须有namespace属性值,否则抛出异常,将namespace属性保存到XMLMapperBuilder的MapperBuilderAssistant对象中,以便其他方法调用。
该方法对mapper映射文件每个标签逐一解析并保存到Configuration和MapperBuilderAssistant对象中,最后调用buildStatementFromContext方法解析select、insert、update和delete节点。
private void buildStatementFromContext(List<XNode> list) { if (configuration.getDatabaseId() != null) {
buildStatementFromContext(list, configuration.getDatabaseId());
}
buildStatementFromContext(list, null);
} private void buildStatementFromContext(List<XNode> list, String requiredDatabaseId) { for (XNode context : list) { final XMLStatementBuilder statementParser = new XMLStatementBuilder(configuration, builderAssistant, context, requiredDatabaseId); try {
statementParser.parseStatementNode();
} catch (IncompleteElementException e) {
configuration.addIncompleteStatement(statementParser);
}
}
}buildStatementFromContext方法中调用XMLStatementBuilder来完成解析,可以看到SQL语句封装到一个SqlSource对象,SqlSource是个接口,如果是动态SQL就创建DynamicSqlSource实现类,否则创建StaticSqlSource实现类。
public void parseStatementNode() {
String id = context.getStringAttribute("id");
String databaseId = context.getStringAttribute("databaseId"); if (!databaseIdMatchesCurrent(id, databaseId, this.requiredDatabaseId)) { return;
}
Integer fetchSize = context.getIntAttribute("fetchSize");
Integer timeout = context.getIntAttribute("timeout");
String parameterMap = context.getStringAttribute("parameterMap");
String parameterType = context.getStringAttribute("parameterType");
Class<?> parameterTypeClass = resolveClass(parameterType);
String resultMap = context.getStringAttribute("resultMap");
String resultType = context.getStringAttribute("resultType");
String lang = context.getStringAttribute("lang");
LanguageDriver langDriver = getLanguageDriver(lang);
Class<?> resultTypeClass = resolveClass(resultType);
String resultSetType = context.getStringAttribute("resultSetType");
StatementType statementType = StatementType.valueOf(context.getStringAttribute("statementType", StatementType.PREPARED.toString()));
ResultSetType resultSetTypeEnum = resolveResultSetType(resultSetType);
String nodeName = context.getNode().getNodeName();
SqlCommandType sqlCommandType = SqlCommandType.valueOf(nodeName.toUpperCase(Locale.ENGLISH));
boolean isSelect = sqlCommandType == SqlCommandType.SELECT;
boolean flushCache = context.getBooleanAttribute("flushCache", !isSelect);
boolean useCache = context.getBooleanAttribute("useCache", isSelect);
boolean resultOrdered = context.getBooleanAttribute("resultOrdered", false); // Include Fragments before parsing
XMLIncludeTransformer includeParser = new XMLIncludeTransformer(configuration, builderAssistant);
includeParser.applyIncludes(context.getNode()); // Parse selectKey after includes and remove them.
processSelectKeyNodes(id, parameterTypeClass, langDriver);
// Parse the SQL (pre: <selectKey> and <include> were parsed and removed)
SqlSource sqlSource = langDriver.createSqlSource(configuration, context, parameterTypeClass);
String resultSets = context.getStringAttribute("resultSets");
String keyProperty = context.getStringAttribute("keyProperty");
String keyColumn = context.getStringAttribute("keyColumn");
KeyGenerator keyGenerator;
String keyStatementId = id + SelectKeyGenerator.SELECT_KEY_SUFFIX;
keyStatementId = builderAssistant.applyCurrentNamespace(keyStatementId, true); if (configuration.hasKeyGenerator(keyStatementId)) {
keyGenerator = configuration.getKeyGenerator(keyStatementId);
} else {
keyGenerator = context.getBooleanAttribute("useGeneratedKeys",
configuration.isUseGeneratedKeys() && SqlCommandType.INSERT.equals(sqlCommandType))
? Jdbc3KeyGenerator.INSTANCE : NoKeyGenerator.INSTANCE;
}
builderAssistant.addMappedStatement(id, sqlSource, statementType, sqlCommandType,
fetchSize, timeout, parameterMap, parameterTypeClass, resultMap, resultTypeClass,
resultSetTypeEnum, flushCache, useCache, resultOrdered,
keyGenerator, keyProperty, keyColumn, databaseId, langDriver, resultSets);
}MapperBuilderAssistant通过addMappedStatement方法将MappedStatement对象放入Configuration对象的mappedStatements容器中,得到了最终的Configuration对象后传入SqlSessionFactoryBuilder的构造方法,生成我们需要的DefaultSqlSessionFactory对象。
这里只分析了MyBatis是如何解析resource和url方式指定的mapper配置文件,如果是通过指定Mapper接口的package或者class全限定名配置方式,则Configuration对象会通过addMappers方法将接口注册,再通过Java反射技术和JDK动态代理技术,根据接口class的全限定名找到对应的XML配置文件进行解析,这里不再详解。
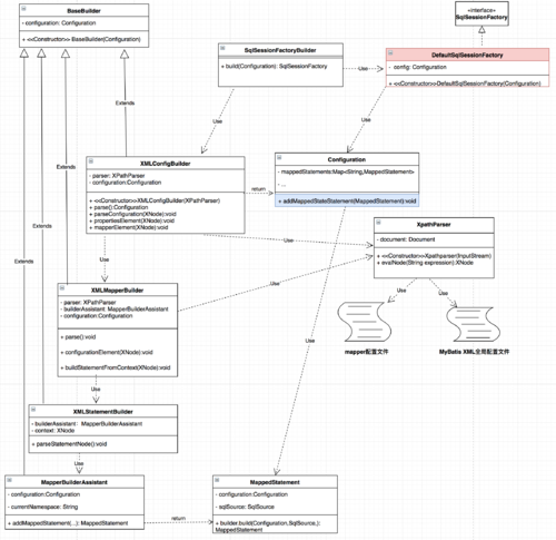
最后附上SqlSessionFactory构建过程的简易流程图,若写得有不足或者错误的地方,欢迎指正,以免误导他人。
共同學習,寫下你的評論
評論加載中...
作者其他優質文章
