本文对前面的几篇文章进行个总结,实现一个小型的图像检索应用。
一个小型的图像检索应用可以分为两部分:
train,构建图像集的特征数据库。
retrieval,检索,给定图像,从图像库中返回最类似的图像
构建图像数据库的过程如下:
生成图像集的视觉词汇表(Vocabulary)
提取图像集所有图像的sift特征
对得到的sifte特征集合进行聚类,聚类中心就是Vocabulary
对图像集中的图像重新编码表示,可使用BoW或者VLAD,这里选择VLAD.
将图像集中所有图像的VLAD表示组合到一起得到一个VLAD表,这就是查询图像的数据库。
得到图像集的查询数据后,对任一图像查找其在数据库中的最相似图像的流程如下:
提取图像的sift特征
加载Vocabulary,使用VLAD表示图像
在图像数据库中查找与该VLAD最相似的向量
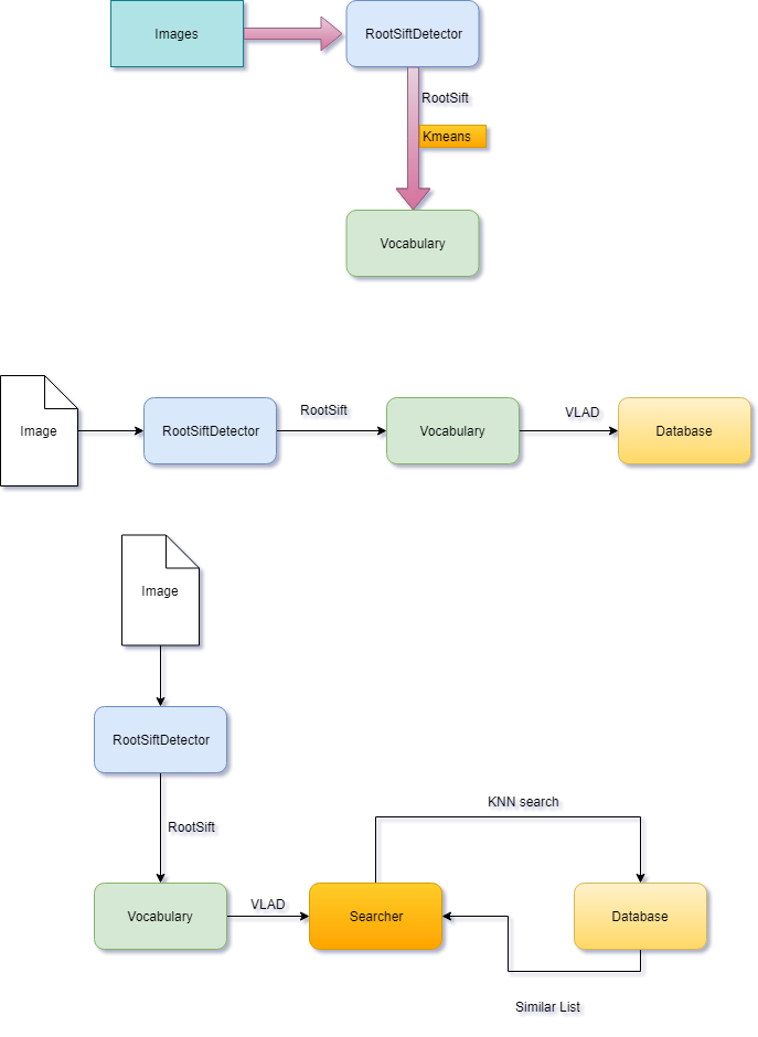
构建图像集的特征数据库的流程通常是offline的,查询的过程则需要是实时的,基本流程参见下图:
由两部分构成:offline的训练过程以及online的检索查找
各个功能模块的实现
下面就使用VLAD表示图像,实现一个小型的图像数据库的检索程序。下面实现需要的功能模块
特征点提取
构建Vocabulary
构建数据库
第一步,特征点的提取
不管是BoW还是VLAD,都是基于图像的局部特征的,本文选择的局部特征是SIFT,使用其扩展RootSift。提取到稳定的特征点尤为的重要,本文使用OpenCV体哦那个的SiftDetecotr,实例化如下:
auto fdetector = xfeatures2d::SIFT::create(0,3,0.2,10);
create的声明如下:
static Ptr<SIFT> cv::xfeatures2d::SIFT::create ( int nfeatures = 0, int nOctaveLayers = 3, double contrastThreshold = 0.04, double edgeThreshold = 10, double sigma = 1.6 )
nfeatures 设置提取到的特征点的个数,每个sift的特征点都根据其对比度(local contrast)计算出来一个分数。设置了该值后,会根据分数排序,只保留前nfeatures个返回
nOctaveLayers 每个octave中的层数,该值可以根据图像的分辨率大小计算出来。D.Lowe论文中该值为3
contrastThreshold 过滤掉低对比度的不稳定特征点,该值越大,提取到的特征点越少
edgeThreshold 过滤边缘处的特征点,该值越大,提取到的特征点就越多
sigma 高斯滤波器的参数,该滤波器应用于第0个Octave
个人的一些见解。
设置参数时,主要是设置contrastThreshold和edgeThreshold。contrastThreshold是过滤掉平滑区域的一些不稳定的特征点,edgeThreshold是过虑类似边缘的不稳定关键点。设置参数时,应尽量保证提取的特征点个数适中,不易过多,也不要过少。另外,contrastThreshold和edgeThreshold的平衡,应根据要提取的目标是比较平滑的区域还是纹理较多的区域,来平衡这两个参数的设置。
对于有些图像,可能设置的提取特征点的参数叫严格,提取特征点的个数过少,这时候可改变宽松一些的参数。
auto fdetector = xfeatures2d::SIFT::create(0,3,0.2,10);
fdetector->detectAndCompute(img,noArray(),kpts,feature);if(kpts.size() < 10){
fdetector = xfeatures2d::SIFT::create();
fdetector->detectAndCompute(img,noArray(),kpts,feature);
}阈值10,可根据具体的情况进行调节。
更多关于sift的内容可以参看文章:
图像检索(1): 再论SIFT-基于vlfeat实现 使用轻量级的视觉库vlfeat提取sift特征,其提取的特征觉得更稳定一些,但是使用上就不如OpenCV方便了。
关于RootSift和VLAD可以参考前面的文章图像检索(4):IF-IDF,RootSift,VLAD。
第二步,构建Vocabulary
Vocabulary的构建过程,实际就是对提取到的图像特征点的聚类。首先提取图像库图像sift特征,并将其扩展为RootSift,然后对提取到的RootSift进行聚类得到Vocabulary。
这里创建class Vocabulary,主要以下方法:
create从提取到的特征点构建聚类得到视觉词汇表Vocabulary
void Vocabulary::create(const std::vector<cv::Mat> &features,int k)
{
Mat f;
vconcat(features,f);
vector<int> labels;
kmeans(f,k,labels,TermCriteria(TermCriteria::COUNT + TermCriteria::EPS,100,0.01),3,cv::KMEANS_PP_CENTERS,m_voc);
m_k = k;
}load和save,为了使用方便,需要能够将生成的视觉词汇表Vocabulary保存问文件(.yml)tranform_vlad,将输入的图像进行转换为vlad表示
void Vocabulary::transform_vlad(const cv::Mat &f,cv::Mat &vlad)
{ // Find the nearest center
Ptr<FlannBasedMatcher> matcher = FlannBasedMatcher::create();
vector<DMatch> matches;
matcher->match(f,m_voc,matches); // Compute vlad
Mat responseHist(m_voc.rows,f.cols,CV_32FC1,Scalar::all(0)); for( size_t i = 0; i < matches.size(); i++ ){
auto queryIdx = matches[i].queryIdx; int trainIdx = matches[i].trainIdx; // cluster index
Mat residual;
subtract(f.row(queryIdx),m_voc.row(trainIdx),residual,noArray());
add(responseHist.row(trainIdx),residual,responseHist.row(trainIdx),noArray(),responseHist.type());
} // l2-norm
auto l2 = norm(responseHist,NORM_L2);
responseHist /= l2; //normalize(responseHist,responseHist,1,0,NORM_L2);
//Mat vec(1,m_voc.rows * f.cols,CV_32FC1,Scalar::all(0));
vlad = responseHist.reshape(0,1); // Reshape the matrix to 1 x (k*d) vector}class Vocabulary有以下方法:
从图像列表中构建视觉词汇表
Vocabulary将生成的
Vocabulary保存到本地,并提供了load方法将图像表示为VLAD
第三步,创建图像数据库
图像数据库也就是将图像VLAD表示的集合,在该数据库检索时,返回与query图像相似的VLAD所对应的图像。
本文使用OpenCV提供的Mat构建一个简单的数据库,Mat保存所有图像的vlad向量组成的矩阵,在检索时,实际就是对该Mat的检索。
声明类class Database,其具有以下功能:
add添加图像到数据库save和load将数据库保存为文件(.yml)retrieval检索,对保存的vald向量的Mat创建索引,返回最相似的结果。
第四步,Trainer
在上面实现了特征点的提取,构建视觉词汇表,构建图像表示为VLAD的数据库,这里将其组合到一起,创建Trainer类,方便训练使用。
class Trainer{public:
Trainer();
~Trainer();
Trainer(int k,int pcaDim,const std::string &imageFolder, const std::string &path,const std::string &identifiery,std::shared_ptr<RootSiftDetector> detector);
void createVocabulary(); void createDb(); void save();private: int m_k; // The size of vocabulary
int m_pcaDimension; // The retrain dimensions after pca
Vocabulary* m_voc;
Database* m_db;private: /*
Image folder
*/
std::string m_imageFolder; /*
training result identifier,the name suffix of vocabulary and database
voc-identifier.yml,db-identifier.yml
*/
std::string m_identifier; /*
The location of training result
*/
std::string m_resultPath;
};使用Trainer 需要配置
图像集所在的目录
视觉词汇表的大小(聚类中心的个数)
PCA后VLAD保留的维度,可先不管设置为0,不进行PCA
训练后数据的保存路径。 训练后的数据保存为
yml形式,命名规则是voc-m_identifier.yml和db-m_identifier.yml。 为了方便测试不同参数的数据,这里设置一个后缀参数m_identifier,来区分不同的参数的训练数据。
其使用代码如下:
int main(int argc, char *argv[]){ const string image_200 = "/home/test/images-1"; const string image_6k = "/home/test/images/sync_down_1";
auto detector = make_shared<RootSiftDetector>(5,5,10); Trainer trainer(64,0,image_200,"/home/test/projects/imageRetrievalService/build","test-200-vl-64",detector);
trainer.createVocabulary();
trainer.createDb();
trainer.save(); return 0;
}偷懒,没有配置为参数,使用时需要设置好图像的路径,以及训练后数据的保存数据。
第五步,Searcher
在Database中,已经实现了retrieval的方法。 这里之所以再封装一层,是为了更好的契合业务上的一些需求。比如,图像的一些预处理,分块,多线程处理,查询结果的过滤等等。关于Searcher和具体的应用耦合比较深,这里只是简单的实现了个retrieval方法和查询参数的配置。
class Searcher{public:
Searcher();
~Searcher(); void init(int keyPointThreshold); void setDatabase(std::shared_ptr<Database> db); void retrieval(cv::Mat &query,const std::string &group,std::string &md5,double &score); void retrieval(std::vector<char> bins,const std::string &group,std::string &md5,double &score);private: int m_keyPointThreshold; std::shared_ptr<Database> m_db;
};使用也很简单了,从文件中加载Vaocabulary和Database,设置Searcher的参数。
Vocabulary voc; stringstream ss; ss << path << "/voc-" << identifier << ".yml"; cout << "Load vocabulary from " << ss.str() << endl; voc.load(ss.str()); cout << "Load vocabulary successful." << endl; auto detector = make_shared<RootSiftDetector>(5,0.2,10); auto db = make_shared<Database>(detector); cout << "Load database from " << path << "/db-" << identifier << ".yml" << endl; db->load1(path,identifier); db->setVocabulary(voc); cout << "Load database successful." << endl; Searcher s; s.init(10); s.setDatabase(db);
Summary
上图来总结下整个流程
创建
Vocabulary创建
DatabaseSearch Similary list
原文出处:https://www.cnblogs.com/wangguchangqing/p/9590406.html
共同學習,寫下你的評論
評論加載中...
作者其他優質文章

