前言:
接口自动化是指模拟程序接口层面的自动化,由于接口不易变更,维护成本更小,所以深受各大公司的喜爱。
接口自动化包含2个部分,功能性的接口自动化测试和并发接口自动化测试。
本次文章着重介绍第一种,功能性的接口自动化框架。
一、简单介绍
环境:Mac、Python 3,Pytest,Allure,Request
流程:读取Yaml测试数据-生成测试用例-执行测试用例-生成Allure报告
模块类的设计说明:
Request.py封装request方法,可以支持多协议扩展(get\post\put)Config.py读取配置文件,包括:不同环境的配置,email相关配置Log.py封装记录log方法,分为:debug、info、warning、error、criticalEmail.py封装smtplib方法,运行结果发送邮件通知Assert.py封装assert方法run.py核心代码。定义并执行用例集,生成报告
Yaml测试数据格式如下:
---Basic: dec: "基础设置" parameters: - url: /settings/basic.json data: slug=da1677475c27 header: { "User-Agent": "Mozilla/5.0 (Macintosh; Intel Mac OS X 10_13_6) AppleWebKit/537.36 (KHTML, like Gecko)\
Chrome/67.0.3396.99 Safari/537.36", "Content-Type": "keep-alive"
}二、代码结构与框架流程
1、代码结构见下图:
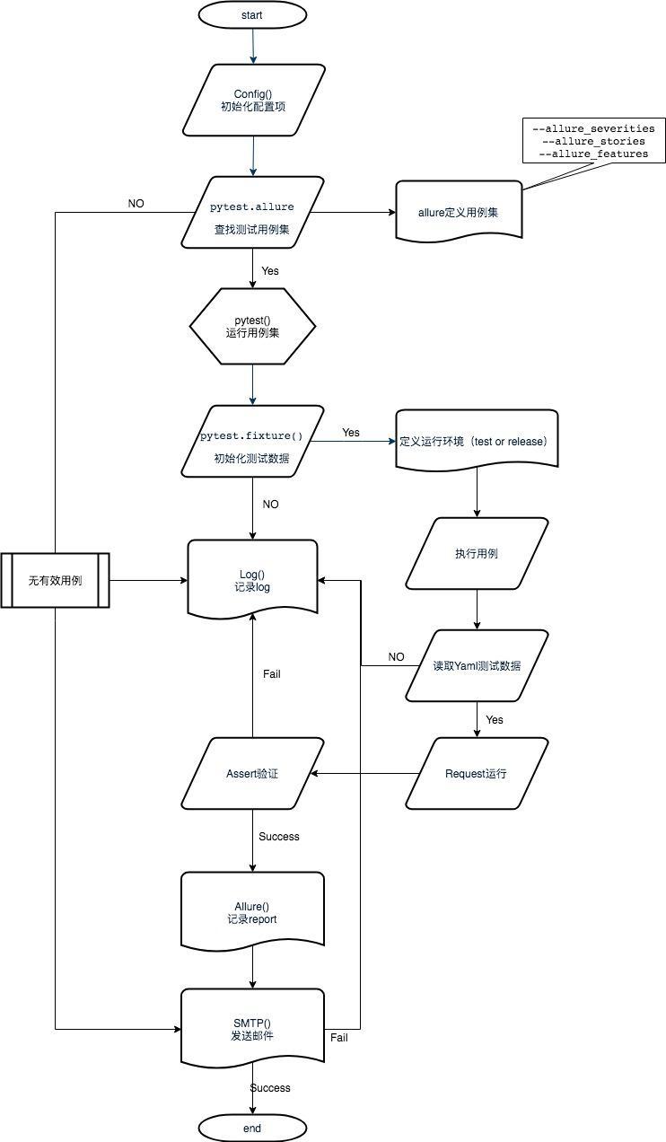
2、框架流程见下图:
三、详细功能和使用说明
1、定义配置文件config.ini
该文件中区分测试环境[private_debug]和正式环境[online_release]分别定义相关配置项,[mail]部分为邮件相关配置项
# http接口测试框架配置信息[private_debug]# debug测试服务tester = your nameenvironment = debugversionCode = your versionhost = www.jianshu.comloginHost = /LoginloginInfo = [email protected]&password=123456[online_release]# release正式服务tester = your nameenvironment = releaseversionCode = v1.0host = www.jianshu.comloginHost = /LoginloginInfo = [email protected]&password=123456[mail]#发送邮件信息smtpserver = smtp.163.comsender = [email protected] = [email protected] = [email protected] = 123456
2、读取yaml测试数据后封装
yaml测试数据例子见第一节,一条接口可定义多条case数据,get_parameter为已封装好的读取yaml数据方法,循环读取后将多条case数据存在list中。
class Basic:
params = get_parameter('Basic')
url = []
data = []
header = []
for i in range(0, len(params)):
url.append(params[i]['url'])
data.append(params[i]['data'])
header.append(params[i]['header'])3、编写用例
class TestBasic: @pytest.allure.feature('Home') @allure.severity('blocker') @allure.story('Basic')
def test_basic_01(self, action):
"""
用例描述:未登陆状态下查看基础设置
"""
conf = Config()
data = Basic()
test = Assert.Assertions()
request = Request.Request(action)
host = conf.host_debug
req_url = 'http://' + host
urls = data.url
params = data.data
headers = data.header
api_url = req_url + urls[0]
response = request.get_request(api_url, params[0], headers[0]) assert test.assert_code(response['code'], 401) assert test.assert_body(response['body'], 'error', u'继续操作前请注册或者登录.') assert test.assert_time(response['time_consuming'], 400)
Consts.RESULT_LIST.append('True')4、运行整个框架run.py
if __name__ == '__main__': # 定义测试集
allure_list = '--allure_features=Home,Personal'
args = ['-s', '-q', '--alluredir', xml_report_path, allure_list]
log.info('执行用例集为:%s' % allure_list)
self_args = sys.argv[1:]
pytest.main(args)
cmd = 'allure generate %s -o %s' % (xml_report_path, html_report_path) try:
shell.invoke(cmd) except:
log.error('执行用例失败,请检查环境配置') raise
try:
mail = Email.SendMail()
mail.sendMail() except:
log.error('发送邮件失败,请检查邮件配置') raise5、err.log实例
[ERROR 2018-08-24 09:55:37]Response body != expected_msg, expected_msg is {"error":"继续操作前请注册或者登录9."}, body is {"error":"继续操作前请注册或者登录."}
[ERROR 2018-08-24 10:00:11]Response time > expected_time, expected_time is 400, time is 482.745[ERROR 2018-08-25 21:49:41]statusCode error, expected_code is 208, statusCode is 2006、Assert部分代码
def assert_body(self, body, body_msg, expected_msg):
"""
验证response body中任意属性的值
:param body:
:param body_msg:
:param expected_msg:
:return:
"""
try:
msg = body[body_msg] assert msg == expected_msg return True
except:
self.log.error("Response body msg != expected_msg, expected_msg is %s, body_msg is %s" % (expected_msg, body_msg))
Consts.RESULT_LIST.append('fail') raise
def assert_in_text(self, body, expected_msg):
"""
验证response body中是否包含预期字符串
:param body:
:param expected_msg:
:return:
"""
try:
text = json.dumps(body, ensure_ascii=False) # print(text)
assert expected_msg in text return True
except:
self.log.error("Response body Does not contain expected_msg, expected_msg is %s" % expected_msg)
Consts.RESULT_LIST.append('fail') raise7、Request部分代码
def post_request(self, url, data, header):
"""
Post请求
:param url:
:param data:
:param header:
:return:
"""
if not url.startswith('http://'):
url = '%s%s' % ('http://', url)
print(url) try: if data is None:
response = self.get_session.post(url=url, headers=header) else:
response = self.get_session.post(url=url, params=data, headers=header) except requests.RequestException as e:
print('%s%s' % ('RequestException url: ', url))
print(e) return () except Exception as e:
print('%s%s' % ('Exception url: ', url))
print(e) return () # time_consuming为响应时间,单位为毫秒
time_consuming = response.elapsed.microseconds/1000
# time_total为响应时间,单位为秒
time_total = response.elapsed.total_seconds()
Common.Consts.STRESS_LIST.append(time_consuming)
response_dicts = dict()
response_dicts['code'] = response.status_code try:
response_dicts['body'] = response.json() except Exception as e:
print(e)
response_dicts['body'] = ''
response_dicts['text'] = response.text
response_dicts['time_consuming'] = time_consuming
response_dicts['time_total'] = time_total return response_dicts四、Allure报告及Email
1、Allure报告总览,见下图:
2、Email见下图:
五、后续优化
1、集成Jenkins,使用Jenkins插件生成Allure报告
2、多线程并发接口自动化测试
3、接口加密,参数加密
后续会开源全部代码,请关注我的Github。
以上,喜欢的话请点赞吧~
请关注我的简书,博客,TesterHome,Github~~~
作者:搁浅
出处: http://www.cnblogs.com/xiaoxi-3-/
如果对您有帮助,请关注我的同名简书:https://www.jianshu.com/u/da1677475c27
本文版权归作者和博客园共有,欢迎转载,但未经作者同意必须保留此段声明,且在文章页面明显位置给出原文连接,否则保留追究法律责任的权利。
共同學習,寫下你的評論
評論加載中...
作者其他優質文章



