在理清路由的工作流程后,接下来需要考虑的,是MVC框架如何生成Controller以及它的生成时机。
根据以前ASP.NET MVC的经验,Controller应该是由一个ControllerFactory构建的。查看ASP.NET Core MVC的源码,果然是有一个DefaultControllerFactory类,并且不出意外的,它拥有一个CreateController方法。
public virtual object CreateController(ControllerContext context){
... var controller = _controllerActivator.Create(context); foreach (var propertyActivator in _propertyActivators)
{
propertyActivator.Activate(context, controller);
} return controller;
}但细推其使用的场合,只出现在ControllerFactoryProvider的构造方法内部,且仅是用于判断所传入的controllerFactory类型是否是DefaultControllerFactory。
public ControllerFactoryProvider(
IControllerActivatorProvider activatorProvider,
IControllerFactory controllerFactory,
IEnumerable<IControllerPropertyActivator> propertyActivators){
...
_activatorProvider = activatorProvider; // Compat: Delegate to the IControllerFactory if it's not the default implementation.
if (controllerFactory.GetType() != typeof(DefaultControllerFactory))
{
_factoryCreateController = controllerFactory.CreateController;
_factoryReleaseController = controllerFactory.ReleaseController;
}
_propertyActivators = propertyActivators.ToArray();
}再看ControllerFactoryProvider内部的CreateControllerFactory方法。这更像是一个真正创建Controller的工厂方法。
public Func<ControllerContext, object> CreateControllerFactory(ControllerActionDescriptor descriptor)
{
... if (_factoryCreateController != null)
{ return _factoryCreateController;
} var controllerActivator = _activatorProvider.CreateActivator(descriptor); var propertyActivators = GetPropertiesToActivate(descriptor); object CreateController(ControllerContext controllerContext) { var controller = controllerActivator(controllerContext); for (var i = 0; i < propertyActivators.Length; i++)
{ var propertyActivator = propertyActivators[i];
propertyActivator(controllerContext, controller);
} return controller;
} return CreateController;
}创建方式分为两种,一种是使用自定义的工厂方法,另一种是通过ControllerActivatorProvider的CreateActivator方法。
public Func<ControllerContext, object> CreateActivator(ControllerActionDescriptor descriptor)
{
... var controllerType = descriptor.ControllerTypeInfo?.AsType();
... if (_controllerActivatorCreate != null)
{ return _controllerActivatorCreate;
} var typeActivator = ActivatorUtilities.CreateFactory(controllerType, Type.EmptyTypes); return controllerContext => typeActivator(controllerContext.HttpContext.RequestServices, arguments: null);
}明白了如何创建Controller,下面开始调查创建Controller的时机。
ControllerFactoryProvider类的CreateControllerFactory方法是被ControllerActionInvokerCache类的GetCachedResult方法调用。
public (ControllerActionInvokerCacheEntry cacheEntry, IFilterMetadata[] filters) GetCachedResult(ControllerContext controllerContext)
{ var cache = CurrentCache; var actionDescriptor = controllerContext.ActionDescriptor;
IFilterMetadata[] filters; if (!cache.Entries.TryGetValue(actionDescriptor, out var cacheEntry))
{ var filterFactoryResult = FilterFactory.GetAllFilters(_filterProviders, controllerContext);
filters = filterFactoryResult.Filters; var parameterDefaultValues = ParameterDefaultValues
.GetParameterDefaultValues(actionDescriptor.MethodInfo); var objectMethodExecutor = ObjectMethodExecutor.Create(
actionDescriptor.MethodInfo,
actionDescriptor.ControllerTypeInfo,
parameterDefaultValues); var controllerFactory = _controllerFactoryProvider.CreateControllerFactory(actionDescriptor); var controllerReleaser = _controllerFactoryProvider.CreateControllerReleaser(actionDescriptor); var propertyBinderFactory = ControllerBinderDelegateProvider.CreateBinderDelegate(
_parameterBinder,
_modelBinderFactory,
_modelMetadataProvider,
actionDescriptor); var actionMethodExecutor = ActionMethodExecutor.GetExecutor(objectMethodExecutor);
cacheEntry = new ControllerActionInvokerCacheEntry(
filterFactoryResult.CacheableFilters,
controllerFactory,
controllerReleaser,
propertyBinderFactory,
objectMethodExecutor,
actionMethodExecutor);
cacheEntry = cache.Entries.GetOrAdd(actionDescriptor, cacheEntry);
} else
{ // Filter instances from statically defined filter descriptors + from filter providers
filters = FilterFactory.CreateUncachedFilters(_filterProviders, controllerContext, cacheEntry.CachedFilters);
} return (cacheEntry, filters);
}其值作为ControllerActionInvokerCacheEntry对象的一部分被方法返回。
GetCachedResult方法的上层调用者是ControllerActionInvokerProvider类的OnProvidersExecuting方法。
public void OnProvidersExecuting(ActionInvokerProviderContext context){
... if (context.ActionContext.ActionDescriptor is ControllerActionDescriptor)
{ var controllerContext = new ControllerContext(context.ActionContext); // PERF: These are rarely going to be changed, so let's go copy-on-write.
controllerContext.ValueProviderFactories = new CopyOnWriteList<IValueProviderFactory>(_valueProviderFactories);
controllerContext.ModelState.MaxAllowedErrors = _maxModelValidationErrors; var cacheResult = _controllerActionInvokerCache.GetCachedResult(controllerContext); var invoker = new ControllerActionInvoker(
_logger,
_diagnosticSource,
controllerContext,
cacheResult.cacheEntry,
cacheResult.filters);
context.Result = invoker;
}
}ControllerActionInvokerCacheEntry对象又被作为ControllerActionInvoker对象的一部分为ActionInvokerProviderContext的Result属性赋值。
再往上跟踪,到了ActionInvokerFactory类的CreateInvoker方法。
public IActionInvoker CreateInvoker(ActionContext actionContext){ var context = new ActionInvokerProviderContext(actionContext); foreach (var provider in _actionInvokerProviders)
{
provider.OnProvidersExecuting(context);
} for (var i = _actionInvokerProviders.Length - 1; i >= 0; i--)
{
_actionInvokerProviders[i].OnProvidersExecuted(context);
} return context.Result;
}而它的调用者便是MvcRouteHandler或者MvcAttributeRouteHandler。
public Task RouteAsync(RouteContext context){
...
context.Handler = (c) =>
{ var routeData = c.GetRouteData(); var actionContext = new ActionContext(context.HttpContext, routeData, actionDescriptor); if (_actionContextAccessor != null)
{
_actionContextAccessor.ActionContext = actionContext;
} var invoker = _actionInvokerFactory.CreateInvoker(actionContext); if (invoker == null)
{ throw new InvalidOperationException(
Resources.FormatActionInvokerFactory_CouldNotCreateInvoker(
actionDescriptor.DisplayName));
} return invoker.InvokeAsync();
};
...
}到了这里创建Controller的工厂方法还没有被实际调用,此时Controller还是不存在的。所以还需要完成执行ControllerActionInvoker的InvokeAsync方法,或者更准确地说是其基类ResourceInvoker的InvokeAsync方法。
public virtual async Task InvokeAsync(){ try
{
... using (_logger.ActionScope(_actionContext.ActionDescriptor))
{
... try
{ await InvokeFilterPipelineAsync();
}
...
}
}
...
}从InvokeFilterPipelineAsync方法开始,一系列的处理流程将依据不同状态逐步展开。
private async Task InvokeFilterPipelineAsync(){ var next = State.InvokeBegin; var scope = Scope.Invoker; var state = (object)null; var isCompleted = false; while (!isCompleted)
{ await Next(ref next, ref scope, ref state, ref isCompleted);
}
}而到了State.ActionBegin这一步(ControllerActionInvoker类的Next方法),终于能找到Controller工厂方法被执行的场合。
private Task Next(ref State next, ref Scope scope, ref object state, ref bool isCompleted){ switch (next)
{ case State.ActionBegin:
{ var controllerContext = _controllerContext;
_cursor.Reset();
_instance = _cacheEntry.ControllerFactory(controllerContext);
_arguments = new Dictionary<string, object>(StringComparer.OrdinalIgnoreCase); var task = BindArgumentsAsync(); if (task.Status != TaskStatus.RanToCompletion)
{
next = State.ActionNext; return task;
} goto case State.ActionNext;
}
...
}
}
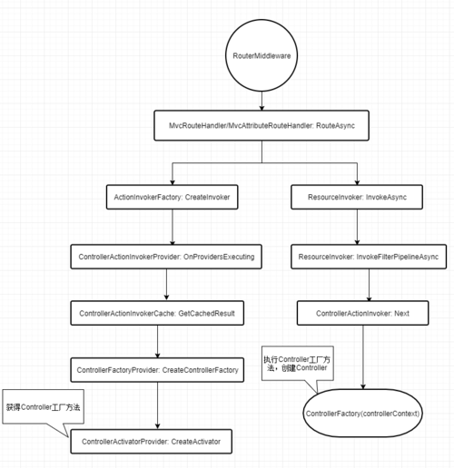
}最后以一张流程图总结上面的探寻过程。
原文出处:https://www.cnblogs.com/kenwoo/p/9496297.html
共同學習,寫下你的評論
評論加載中...
作者其他優質文章
