根据信用风险战略、风险偏好、信贷发展目标等,综合银行资本实力、未来市场形势、监管要求以及收益预期等信息,确定总体信用风险限额,设定行业、地区和客户的信贷组合限额,避免集中度风险,有效防止信贷风险过于集中在组合层面的某些方面。业务部门认为限额已不能满足信贷业务发展而需要调整的,应向风险管理部门反应,风险管理部门评估后认为确需调整的,应在系统中重新调整限额。在业务办理过程中该授信业务的发生导致某一个限额方案超出既定的限额时,系统将自动提示相关的信息。该笔授信业务自动进入超限排队列表中,待限额方案的限额释放后可继续办理授信业务。持有相关超限管理权限的用户,则可对超限列队的排序进行自定义调整。
信贷流程与限额管理业务逻辑
包含的子功能
1. 限额方案管理
2. 限额检查
3. 限额占用
4. 限额释放
5. 超限列队管理
6. 限额预警
操作角色
1. 风险限额管理员:负责限额方案制定、调整、临时性限额管理;
2. 限额操作员:负责机构的超限列队管理,根据业务实际情况对超限排队列表进行排序管理。
客户限额方案业务规则
1. 客户限额方案的维护统一由总行风险管理部的风险限额管理岗来维护;
2. 操作用户可以在客户限额方案内添加受约束的客户,同一个客户只能存在于唯一有效的客户限额方案中,启用的限额方案中必须存在至少一个受约束的客户;
3. 操作用户必须指定限额方案的限额年度,同时用户还可以自定义在此限额年度内的起始和终止日期(日期的最小粒度精确到天),并对方案中的所有客户有效;
4. 如果该客户的控制方式为监管禁止进入,那么此类客户不能发起任何授信业务,如果该客户的控制方式为行内禁止进入型,那么此类客户只能发起低风险授信业务;
5. 当该客户在限额年度内的贷款余额超过了限额方案中的客户限额时,系统将自动在授信调查阶段及授信审批阶段提示用户相关的超限信息,到放款阶段时该笔授信业务将自动进入超限额队列列表中,待客户限额释放(即:发生了贷款还款)或者限额方案失效后,按队列顺序逐一进行限额检查后执行贷款放款操作;
6. 对于尚未超限的授信业务,系统在贷款放款阶段,根据该客户的限额、单笔金额,占用该客户的限额;
7. 当客户发生贷款还款时,系统将自动释放该客户的限额。
输入输出
客户限额方案维护列表界面:
客户限额方案维护列表页面
2. 界面要素说明
3. 操作逻辑说明
限额方案的状态分为:【未启用】、【启用】、【人工失效】和【过期失效】四种状态;【未启用】的限额方案通过启用操作,系统校验通过后变为【启用状态】,当系统当前时间已经超过限额方案的终止时间时,系统自动把此类限额方案置为【过期】状态,操作用户也可以根据实际业务情况手动执行失效操作,把限额方案的状态置为【失效】状态(注:以上限额状态的修改方向不可逆)。
客户限额方案信息新增后默认为未启用状态,未启用状态的限额方案不会自动生效。用户应根据需求自行调整限额方案的状态。
限额方案状态为未启用状态时,用户可对限额方案信息进行修改、删除操作,不能进行调整和失效操作。
限额方案状态为启用状态时,则代表该限额方案已生效,正在使用中。用户不能对已生效的限额方案进行修改、删除操作;可以对限额方案进行限额调整和失效操作。
5. 失效和过期状态的限额方案只能进行查看操作,其他操作均无效。
6. 对于处于【启用】状态的客户限额方案时,系统将限额方案的结构信息(包括:方案内包含的客户信息)作为批处理的传入参数。并在次日由批处理返回结果数据(包括:上年度的余额、上年度的还款金额、上日余额、上日还款金额、每日还款金额合计),载入限额管理模块对应的批处理结果数据库表中(补充:每日还款金额合计为限额方案的起始日期日起到当前日期的还款金额的合计)。
7. 一个客户只能有一个已生效的客户限额方案。
4. 后台处理逻辑说明
1. 根据查询条件加载客户限额方案列表,如果未输入查询条件,默认展示系统中存在的全部限额方案。
2. 已启用的客户限额方案实时生效,对限额方案内的所有客户实时有效。
3. 系统的当前时间超过了限额方案中的限额年度的终止日期时,该限额方案的状态自动置为失效。
客户限额检查业务规则
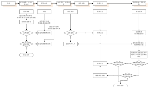
1. 客户经理在信贷流程系统中办理业务时,即在授信调查阶段应根据当前业务预计的放款日期(其预计放款日期是由客户经理凭经验判断),需要进行限额检查。
2. 客户经理在信贷流程系统中办理业务时,即在放款申请阶段应根据当前业务预计的放款日期(其预计放款日期是由客户经理凭经验判断),需要进行限额检查。
3. 如果当前业务的发生会导致其机构、地区的行业限额、产品限额、以及该客户限额出现超限情况时,客户经理理应自行判定是否继续当前业务。
4. 在授信审批阶段审批人应查看客户经理限额检查的查询结果,并根据风险管理的角度考虑,人为判定是否需要继续当前业务。
5. 当前业务的发生如果导致了某个强制控制型限额方案超限,则该笔业务会自动在放款申请过后进入该限额方案的超限列队中。
6. 当前业务的发放如果导致了某个指导控制型限额方案超限,则该笔业务不会在放款申请过后进入超限列队中。
7. 对于个人消费类贷款,系统不做行业维度的限额检查;对于个人经营类贷款,系统不做注册行业维度的限额检查。
8. 使用临时性限额办理的信贷业务必须满足下列条件之一:1)信用等级为AA级(含)以上客户;2)客户为我行重点客户。
限额占用
1. 一笔授信业务所对应的多个限额方案时,则系统按照该笔业务借据金额会占用所有对应的限额方案中的限额。例如:该笔授信业务的投向行业为房地产、注册行业为建筑业,信贷产品为项目贷款,且银行已制定了房地产业限额、建筑业限额、项目贷款限额、客户限额方案时,则在该笔授信业务进入放款支付环节时,系统会将根据借据金额(假设为1亿),将各自占用1亿的房地产业限额、1亿的建筑业限额、1亿的项目贷款限额、1亿的客户限额。
2. 行业限额及产品限额中,系统优先占用除了临时性限额之外的一般性限额。
3. 限额占用是在给信贷系统向核心业务系统发出放款授权指令时,根据借据金额实施限额占用动作。其限额占用的额度等同于合同下的借据金额。
后台处理逻辑说明
1. 根据客户编号、注册行业、投向行业、借据金额、系统当前时间、管户机构编号、行政区划、客户评级等条件,查询符合条件的行业限额方案,并占用该限额方案的限额。限额占用优先占用除临时性限额之外的一般限额,如果一般限额不足,且该客户满足了使用临时性限额的准入标准,则可以占用临时性限额。该客户是否符合临时性限额准入标准的判定规则,判定标准则按照限额方案中设定标准为准。
2. 根据客户编号、产品类型、借据金额、系统当前时间、管户机构编号、行政区划、客户评级等条件,查询符合条件的产品限额方案,并占用该产品限额方案的限额。限额占用优先占用除临时性限额之外的一般限额,如果一般限额不足,且该客户满足了使用临时性限额的准入标准,则可以占用临时性限额。该客户是否符合临时性限额准入标准的判定规则,由判定标准则按照限额方案中设定标准为准。
3. 根据客户编号、证件类型、证件号码、借据金额、系统当前时间、管户机构编号、行政区划、客户评级等条件,查询符合条件的客户限额方案,并占用该客户限额方案的限额。
1. 超限的授信业务则不占用限额,直接进入超限列队列表中,待限额释放后,提示限额管理员。具体的超限列队管理请参见以下的超限列队管理。
限额释放业务逻辑
1. 限额释放是根据核心系统日终批处理数据,在限额管理模块中实现限额释放。另外在放款支付环节中,核心系统由于某种原因撤销放款交易时,限额管理功能模块会根据撤销业务信息,自动释放其所对应的限额方案的限额;
2. 一笔授信业务发生还款时,则系统会根据还款客户的客户编号、行业、信贷产品、本金的还款金额等条件,释放所有对应的限额方案中的限额。例如:该笔还款客户的投向行业为房地产、注册行业为建筑业,信贷产品为项目贷款,且银行已制定了房地产业限额、建筑业限额、项目贷款限额、客户限额方案时,则在该笔授信业务发生还款时,系统会将根据本金还款金额(假设为1亿),将各自释放1亿的房地产业限额、1亿的建筑业限额、1亿的项目贷款限额、1亿的客户限额。
3. 行业限额及产品限额的限额释放,系统优先释放临时性限额。例如:一个行业限额方案的限额总额为10亿,其中临时性限额为2亿。如果已经限额占用了8亿的一般性限额和1亿的临时性限额时,如果这时发生了0.5亿的贷款还款,则系统将先释放0.5亿的临时性限额,从而该行业限额仍然占用了8亿的一般性限额和0.5亿的临时性限额,剩余了1.5亿的临时性限额。
4. 限额释放后,系统将自动通知超限列队中排名第一位的授信业务管户客户经理和限额管理员。
限额预警
根据限额方案制定时录入的限额使用率阀值进行预警。
1、后台处理逻辑说明
1. 系统根据日终批处理数据计算限额使用率(限额使用率=时点贷款余额/可使用限额×100%),如果限额使用率达到制定限额方案时输入的预警阀值时,系统将其该限额方案的预警状态改为预警,如果尚未达到预警阀值,其限额方案的预警状态为正常。
2. 如果限额方案是预警状态时,系统将自动通知限额管理员限额方案的预警状态。
共同學習,寫下你的評論
評論加載中...
作者其他優質文章


