三阴乳腺癌(TNBC)是乳腺癌的一种侵袭性亚型,常对化疗产生耐药性。而耐药性的产生到底是之前存在的稀有突变细胞受到选择还是新基因突变导致的,仍是一个谜团。
为研究该问题,Charissa Kim等人利用混合细胞外显子测序以及单细胞DNA和RNA测序,对新辅助化疗(NAC)期间20名TNBC患者进行跟踪分析。深度外显子组测序结果显示10例病人化疗后原始突变消失,10例病人化疗后突变依然存在。对其中8位患者(4个突变消失的,4个未消失的)进行了900个单细胞DNA测序和6,862个单细胞RNA测序。最终的结果表明,耐药基因型是预先存在的受NAC正向选择,而转录图谱则是受到化疗诱导的。该研究成果发表在2018年5月3日《Cell》期刊, Chemoresistance Evolution in Triple-Negative Breast Cancer Delineated by Single-Cell Sequencing。
首先看下实验设计,化疗的3个阶段,分别进行外显子组测序 (测序180X) (血液作为体细胞突变对照,测序125X)、单细胞DNA测序和单细胞转录组测序。
相比于治疗前,10个病人化疗后突变完全消失,10个病人化疗后突变还存在。关键基因的突变频率(MAF, mutation allele frequencies)也做了线图展示。
化疗后产生了部分新突变,虽然参与的功能类似,但都是个体特异的突变。为了判断这些突变是de novo产生的,还是来源于治疗前的稀有突变。随后采用DeepSNV鉴定治疗前的样本中的稀有突变类型,发现4/5病人中的新的突变其实是治疗前就有的稀有突变 (突变率 0.02%-2%)。
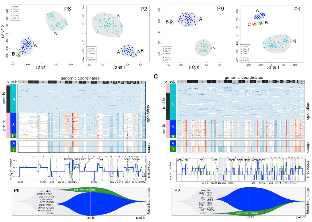
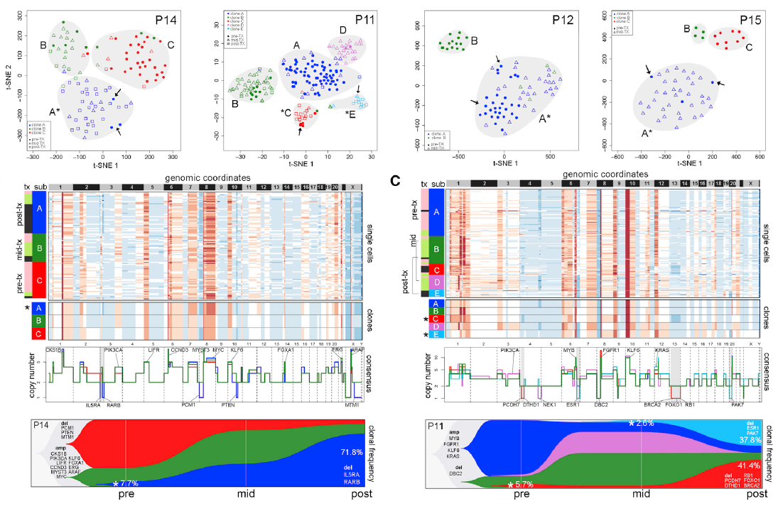
随后对4名突变消失和4名突变存在的个体进行单细胞基因组测序。测序前的流式分析显示突变存在的个体在治疗前后都具有染色体非整倍性。突变消失的个体治疗后,未检测到或只检测到很低的染色体非整倍性。
对4个NAC处理后突变消失的个体的单细胞根据区域拷贝数变化进行聚类分析, 发现存在一簇正常细胞,2-3簇非整倍性肿瘤细胞。绘制了全基因组范围拷贝数变化热图和关键癌基因拷贝数变化和拷贝数随时间变化规律。
对4个NAC处理后突变依然存在的个体进行了类似分析,发现部分处理前的细胞与处理后的细胞聚在了一起,说明这些细胞基因型类似,并且对处理具有抗性。TimeScape结果展示了星号标记的克隆收到NAC处理的选择,在后期得到扩张。
对4个NAC处理后突变消失的个体进行单细胞转录分析发现NAC处理后,癌症相关标记基因都表达下调,细胞分析显示化疗后的细胞大部分为正常细胞,癌细胞已清除。
对4个NAC处理后突变依然存在的个体进行单细胞转录组分析,发现拷贝数变化不大,但关键基因表达受到化疗处理诱导。
原文出处:https://blog.csdn.net/qazplm12_3/article/details/81236468
共同學習,寫下你的評論
評論加載中...
作者其他優質文章





