React 起源于 Facebook 的内部项目,用来架设 Instagram 的网站,并于2013年5月开源,是一个用于构建用户界面的 JAVASCRIPT 库,主要用于构建UI,很多人认为 React 是 MVC 中的 V(视图),拥有较高的性能,代码逻辑非常简单。
相知React特点
- 声明式设计 −React采用声明范式,可以轻松描述应用。
- 高效 −React通过对DOM的模拟,最大限度地减少与DOM的交互。
- 灵活 −React可以与已知的库或框架很好地配合。
- JSX − JSX 是 JavaScript 语法的扩展。React 开发不一定使用 JSX ,但我们建议使用它。
- 组件 − 通过 React 构建组件,使得代码更加容易得到复用,能够很好的应用在大项目的开发中。
- 单向响应的数据流 − React 实现了单向响应的数据流,从而减少了重复代码,这也是它为什么比传统数据绑定更简单。
React生命周期
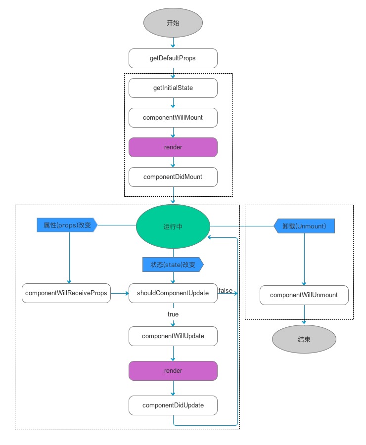
getDefaultProps()设置默认的props,也可以用dufaultProps设置组件的默认属性.getInitialState()在使用es6的class语法时是没有这个钩子函数的,可以直接在constructor中定义this.state,此时可以访问this.propscomponentWillMount()组件初始化时只调用,以后组件更新不调用,整个生命周期只调用一次,此时可以修改state。render()react最重要的步骤,创建虚拟dom,进行diff算法,更新dom树都在此进行,此时就不能更改state了。componentDidMount()组件渲染之后调用,只调用一次。componentWillReceiveProps(nextProps)组件初始化时不调用,组件接受新的props时调用。shouldComponentUpdate(nextProps, nextState)react性能优化非常重要的一环。组件接受新的state或者props时调用,我们可以设置在此对比前后两个props和state是否相同,如果相同则返回false阻止更新,因为相同的属性状态一定会生成相同的dom树,这样就不需要创造新的dom树和旧的dom树进行diff算法对比,节省大量性能,尤其是在dom结构复杂的时候componentWillUpdata(nextProps, nextState)组件初始化时不调用,只有在组件将要更新时才调用,此时可以修改staterender()组件渲染componentDidUpdate()组件初始化时不调用,组件更新完成后调用,此时可以获取dom节点。componentWillUnmount()组件将要卸载时调用,一些事件监听和定时器需要在此时清除。
React安装
下载直接引用
React 可以直接下载使用,下载包中也提供了很多学习的实例。
本教程使用了 React 的版本为 16.4.0,你可以在官网 https://reactjs.org/ 下载最新版。
官方提供的 CDN 地址:
<script class="lazyload" src="data:image/png;base64,iVBORw0KGgoAAAANSUhEUgAAAAEAAAABCAYAAAAfFcSJAAAAAXNSR0IArs4c6QAAAARnQU1BAACxjwv8YQUAAAAJcEhZcwAADsQAAA7EAZUrDhsAAAANSURBVBhXYzh8+PB/AAffA0nNPuCLAAAAAElFTkSuQmCC" data-original="https://unpkg.com/react@16/umd/react.development.js"></script>
<script class="lazyload" src="data:image/png;base64,iVBORw0KGgoAAAANSUhEUgAAAAEAAAABCAYAAAAfFcSJAAAAAXNSR0IArs4c6QAAAARnQU1BAACxjwv8YQUAAAAJcEhZcwAADsQAAA7EAZUrDhsAAAANSURBVBhXYzh8+PB/AAffA0nNPuCLAAAAAElFTkSuQmCC" data-original="https://unpkg.com/react-dom@16/umd/react-dom.development.js"></script>
<!-- 生产环境中不建议使用 -->
<script class="lazyload" src="data:image/png;base64,iVBORw0KGgoAAAANSUhEUgAAAAEAAAABCAYAAAAfFcSJAAAAAXNSR0IArs4c6QAAAARnQU1BAACxjwv8YQUAAAAJcEhZcwAADsQAAA7EAZUrDhsAAAANSURBVBhXYzh8+PB/AAffA0nNPuCLAAAAAElFTkSuQmCC" data-original="https://unpkg.com/[email protected]/babel.min.js"></script>
<font color="#dd0000">注意: </font>在浏览器中使用 Babel 来编译 JSX 效率是非常低的。
npm安装
如果你的系统还不支持 Node.js 及 NPM 可以参考我们的 Node.js 教程。
我们建议在 React 中使用 CommonJS 模块系统,比如 browserify 或 webpack,本教程使用 webpack。
国内使用 npm 速度很慢,你可以使用淘宝定制的 cnpm (gzip 压缩支持) 命令行工具代替默认的 npm:
$ npm install -g cnpm --registry=https://registry.npm.taobao.org
$ npm config set registry https://registry.npm.taobao.org
这样就可以使用 cnpm 命令来安装模块了:
$ cnpm install [name]
create-react-app 快速构建 React 开发环境
create-react-app 是来自于 Facebook,通过该命令我们无需配置就能快速构建 React 开发环境, 能自动创建的项目是基于 Webpack + ES6 。
$ cnpm install -g create-react-app
$ create-react-app my-app
$ cd my-app/
$ npm start
在浏览器中打开 http://localhost:3000/ ,结果如下图所示:
项目的目录结构如下:
my-app/
README.md
node_modules/
package.json
.gitignore
public/
favicon.ico
index.html
src/
App.css
App.js
App.test.js
index.css
index.js
logo.svg
公告
以后每月5、15、25号更新原创文章,内容不限,喜欢小编的可以点击关注,也可在下方评论留言,你喜欢什么内容,小编根据大家喜欢的内容尝试更新
共同學習,寫下你的評論
評論加載中...
作者其他優質文章

