1.Web MVC基础
MVC的本质是表现层模式,我们以视图模型为中心,将视图和控制器分离出来。就如同分层模式一样,我们以业务逻辑为中心,把表现层和数据访问层代码分离出来是一样的方法。框架只能在技术层面上给我们帮助,无法在思考和过程上帮助我们,而我们很多人都不喜欢思考和尝试。
2.实现Web MVC的基础
实现Web MVC基础可以概括为1个前段控制器和2个映射。
(1)前端控制器FrontController
ASP.NET和JSP都是以Page路径和URL一一对应,Web MVC要通过URL映射Controller和View,就需要一个前端控制器统一接收和解析请求,再根据的URL将请求分发到Controller。由于ASP.NET和Java分别以IHttpHandler和Servlet作为核心,因此ASP.NET MVC和Spring MVC分别使用实现了对应接口的MvcHandler和DispatcherServlet作为前段控制器。
ASP.NET中通过HttpModule的实现类处理URL映射,UrlRoutingModule根据URL将请求转发给前端控制器MvcHandler。Spring MVC中,则根据URL的配置,直接将请求转发给前端控制器DispatcherServlet。
(2)URL和Contrller的映射
ASP.NET MVC将URL和Controller的映射规则存储在RouteCollection中,前端控制器MvcHandler通过IController接口查找控制器。Spring MVC则通过RequestMapping和Controller注解标识映射规则,无需通过接口依赖实现控制i器。
(3)URL和View的映射
ASP.NET MVC 默认通过RazorViewEngine来根据URL和视图名称查找视图,核心接口是IViewEngine。Spring MVC 通过internalResourceViewResolver根据URL和视图名称查找视图,核心接口是ViewResolver。
3.Spring MVC的基础配置
(1)前端控制器DispatcherServlet初始化:AbstractAnnotationConfigDispatcherServletInitializer
ASP.NET MVC初始化需要我们在HttpApplication.Application_Start方法中注册默认的URL和Controller规则,Spring MVC由于采用注解映射URL和Controller,因此没有对应的步骤。ASP.NET在根web.config中配置了UrlRoutingModule可以将请求转发给MvcHandler,Spring MVC我们需要我们配置DispatcherServlet以及其对应的URL来达到接管所有请求的目的,Spring已经利用Servlet3.0定义的ServletContainerInitializer机制,为我们提供了内置的AbstractAnnotationConfigDispatcherServletInitializer,只要只需要像继承HttpApplication的MvcApplication一样,写一个MvcInitializer。
package s4s;import org.springframework.web.servlet.support.AbstractAnnotationConfigDispatcherServletInitializer;public class MvcInitializer extends AbstractAnnotationConfigDispatcherServletInitializer { @Override
protected Class<?>[] getRootConfigClasses() { return new Class[] { };
} @Override
protected Class<?>[] getServletConfigClasses() { return new Class[] { MvcConfig.class };
} @Override
protected String[] getServletMappings() { return new String[] { "/" };
}
}(2)URL和View的映射:WebMvcConfigurerAdapter
ASP.NET的RazorViewEngine内置了View的Path和扩展名.cshtml的规则。Spring MVC的internalResourceViewResolver没有提供默认值,一般我们会指定将View放置在统一的视图目录中,使用特定的扩展名。Spring同样提供了内置的WebMvcConfigurerAdapter,我们只需写一个自己的MvcConfig继承它,重写configureViewResolvers方法即可。
package s4s;import org.springframework.context.annotation.ComponentScan;import org.springframework.context.annotation.Configuration;import org.springframework.web.servlet.config.annotation.EnableWebMvc;import org.springframework.web.servlet.config.annotation.ViewResolverRegistry;import org.springframework.web.servlet.config.annotation.WebMvcConfigurerAdapter;import org.springframework.web.servlet.view.InternalResourceViewResolver;@EnableWebMvc@ComponentScan@Configurationpublic class MvcConfig extends WebMvcConfigurerAdapter { @Override
public void configureViewResolvers(ViewResolverRegistry registry) {
InternalResourceViewResolver viewResolver = new InternalResourceViewResolver();
viewResolver.setPrefix("/WEB-INF/views/");
viewResolver.setSuffix(".jsp");
registry.viewResolver(viewResolver);
}
}4.Spring MVC的Controller、Model和View
(1)URL和Controller的映射:
Spring MVC和ASP.NET MVC的不同,不通过IController接口标识Controller,也不通过RouteCollection定义URL和Controller,取而代之的是两个注解:Controller和RequestMapping。因此我们在普通的POJO类上应用@Controller和@RequestMapping即可。
package s4s;import javax.validation.Valid;import org.springframework.security.access.prepost.PreAuthorize;import org.springframework.security.core.context.SecurityContextHolder;import org.springframework.stereotype.Controller;import org.springframework.validation.BindingResult;import org.springframework.web.bind.annotation.ModelAttribute;import org.springframework.web.bind.annotation.RequestMapping;import org.springframework.web.bind.annotation.RequestMethod;import org.springframework.web.bind.annotation.RequestParam;import org.springframework.web.bind.annotation.ResponseBody;
@Controllerpublic class MyController {
@ResponseBody
@RequestMapping(value = "/") public String home() { return "home";
}
@RequestMapping(value = "/register") public String register(@ModelAttribute("model") RegisterUserModel model) { return "register";
}
@RequestMapping(value = "/register", method = RequestMethod.POST) public String register(@ModelAttribute("model") @Valid RegisterUserModel model, BindingResult result) { if (!result.hasErrors()) { return "redirect:/account";
} return "register";
}
}(2)Model:
通过使用@ModelAttribute、@Valid和BindingResult参数,我们可以指定Model的Name是否参与验证并获取验证结果。为在Model上使用注解验证,还需要引入validation-api和hibernate-validator。
ASP.NET将视图最终编译为WebViewPage<object>,View和Model是一一对应并且类型匹配的,Model可以是任意的POCO。Spring MVC中View和Model是一对多的,提供了ModelMap和其子类ModelAndView提供类似ASP.NET MVC中ViewResult的功能。ModelMap的基类是LinkedHashMap<String, Object>。
Spring MVC中没有ViewResult类型。在Spring MVC中,我们一般返回String类型,可以有多种含义:
a.返回View的名称。
b.返回文本:在Action上应用@ResponseBody注解时。
c.返回跳转:以”redirect:”开头时。如:return “redirect:/success”
模型的验证:
(1)在Model字段上使用JSR-303定义的注解(需要引入hibernate validator)。
(2)在Controller的Model参数上应用@ModelAttribute、@Valid
(3)在View中使用<form:errors>标签
Spring MVC需要添加jstl和spring的tag支持才能完成模型相关的操作。由于Spring MVC中的View和ASP.NET MVC中的区别较大,没有办法指定View持有的Model类型也就没有了智能提示和错误检测的优势。
package s4s;import javax.validation.constraints.NotNull;import javax.validation.constraints.Size;public class RegisterUserModel { @Size(max = 20, min = 5) private String userName; @Size(max = 20, min = 5) private String password; @NotNull
private String confirmPassword; public String getUserName() { return userName;
} public void setUserName(String userName) { this.userName = userName;
} public String getPassword() { return password;
} public void setPassword(String password) { this.password = password;
} public String getConfirmPassword() { return confirmPassword;
} public void setConfirmPassword(String confirmPassword) { this.confirmPassword = confirmPassword;
}
}register.jsp
<%@ page language="java" pageEncoding="UTF-8"%><%@ taglib uri="http://java.sun.com/jsp/jstl/core" prefix="c"%><%@ taglib uri="http://www.springframework.org/tags" prefix="s"%><%@ taglib uri="http://www.springframework.org/tags/form" prefix="form"%><!DOCTYPE HTML><html><head><title>Getting Started: Serving Web Content</title><meta http-equiv="Content-Type" content="text/html; charset=UTF-8" /></head><body>
<h2>Register</h2>
<form:form modelAttribute="model">
<s:bind path="*">
<c:if test="${status.error}">
<div id="message" class="error">Form has errors</div>
</c:if>
</s:bind>
<div>
<form:label path="userName">userName</form:label>
<form:input path="userName" />
<form:errors path="userName" cssClass="error" />
</div>
<div>
<form:label path="password">password</form:label>
<form:password path="password" />
<form:errors path="password" cssClass="error" />
</div>
<div>
<form:label path="confirmPassword">confirmPassword</form:label>
<form:password path="confirmPassword" />
<form:errors path="confirmPassword" cssClass="error" />
</div>
<input type="submit" value="submit">
</form:form></html>5.Spring MVC的初始化机制
Spring实现了Servlet 3.0规范定义的javax.servlet.ServletContainerInitializer接口并通过javax.servlet.annotation.HandlesTypes注解引用了WebApplicationInitializer接口。因此在Servlet容器初始化时,在当前class path路径下的WebApplicationInitializer实现类的onStartup方法会自动执行(这和ASP.NET的Application_Start作用类似,在系列中的Java Web基础时曾经提到过)。
ASP.NET中我们在Application_Start中初始化依赖注入容器。在Spring MVC中,我们实现WebApplicationInitializer接口同样可以执行依赖注入的初始化。在Web环境中,我们使用的ApplicationContext接口的实现类为基于注解的AnnotationConfigWebApplicationContext(在系列中的Spring依赖注入基础中曾经提到过),但我们无需直接实现WebApplicationInitializer并手动初始化AnnotationConfigWebApplicationContext对象,因为Spring已经定义了AbstractAnnotationConfigDispatcherServletInitializer作为WebApplicationInitializer接口的实现类,已经包含了AnnotationConfigWebApplicationContext的初始化。
采用基于Annotation注解时可以通过@Configurateion指定POJO来替代web.xml配置依赖注入。同样,@ComponentScan可以替代web.xml中的扫描配置功能,使用ComponentScan配合Configurateion可以达到0xml配置的方式。上文中提到的Contrller相关的注解,都是启用ComponentScan后才会被扫描生效。
AbstractAnnotationConfigDispatcherServletInitializer类的父类AbstractDispatcherServletInitializer中已经包含DispatcherServlet的初始化。相关类图如下:
5.Spring MVC的Action Filter
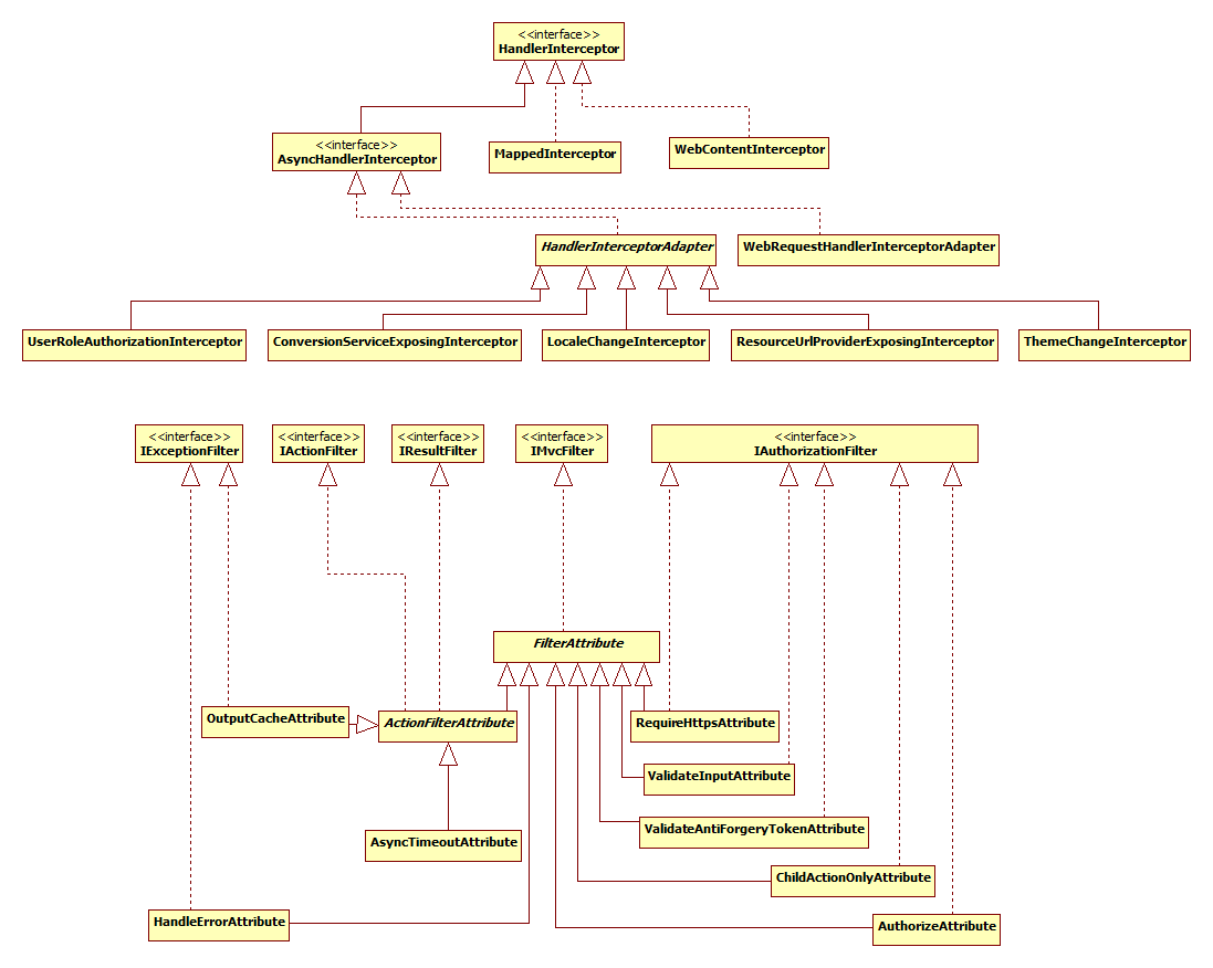
.NET MVC提供了众多Filter接口和一个ActionFilterAttribute抽象类作为Filter的基础,其中以实现了IAuthorizationFilter接口的AuthorizeAttribute拦截器最为我们熟知。Spring MVC则提供了基于HandlerInterceptor接口的众多接口、抽象类和实现类,其中也有和.NET MVC类似的权限验证UserRoleAuthorizationInterceptor拦截器。内置的拦截器可以满足大部分需求,为了省事图就画在一张上了,上面是Spring MVC的,下面是.NET MVC的。
总结
(1)MVC实现的要点是前端控制器、URL和Controller的映射、URL和View的映射
(2)MvcHandler和DispatcherServlet
(3)ServletContainerInitializer和HttpApplication.Application_Start
(4)RazorViewEngine和internalResourceViewResolver
(5)IMvcFilter和HandlerInterceptor
目前没有找到类似ASP.NET中的从特性(注解)生成客户端JavaScript验证的方式,如果大家有相关资料分享,提前谢谢大家。
参考:
(1)http://www.ibm.com/developerworks/cn/java/j-lo-jsr303/index.html
(2)http://spring.oschina.mopaas.com/validation.html#validation-binder
(3)http://www.mkyong.com/spring-mvc/spring-3-mvc-and-jsr303-valid-example/
随笔里的文章都是干货,都是解决实际问题的,这些问题我在网上找不到更好的解决方法,才会有你看到的这一篇篇随笔,因此如果这篇博客内容对您稍有帮助或略有借鉴,请您推荐它帮助更多的人。如果你有提供实际可行的更好方案,请推荐给我。
共同學習,寫下你的評論
評論加載中...
作者其他優質文章



