触摸事件传递机制是Android中一块比较重要的知识体系,了解并熟悉整套的传递机制有助于更好的分析各种滑动冲突、滑动失效问题,更好去扩展控件的事件功能和开发自定义控件。
预备知识
MotionEvent
在Android设备中,触摸事件主要包括点按、长按、拖拽、滑动等,点按又包括单击和双击,另外还包括单指操作和多指操作等。一个最简单的用户触摸事件一般经过以下几个流程:
手指按下
手指滑动
手指抬起
Android把这些事件的每一步抽象为MotionEvent这一概念,MotionEvent包含了触摸的坐标位置,点按的数量(手指的数量),时间点等信息,用于描述用户当前的具体动作,常见的MotionEvent有下面几种类型:
ACTION_DOWNACTION_UPACTION_MOVEACTION_CANCEL
其中,ACTION_DOWN、ACTION_MOVE、ACTION_UP就分别对应于上面的手指按下、手指滑动、手指抬起操作,即一个最简单的用户操作包含了一个ACTION_DOWN事件,若干个ACTION_MOVE事件和一个ACTION_UP事件。
几个方法
事件分发过程中,涉及的主要方法有以下几个:
dispatchTouchEvent: 用于事件的分发,所有的事件都要通过此方法进行分发,决定是自己对事件进行消费还是交由子View处理onTouchEvent: 主要用于事件的处理,返回true表示消费当前事件onInterceptTouchEvent: 是ViewGroup中独有的方法,若返回true表示拦截当前事件,交由自己的onTouchEvent()进行处理,返回false表示不拦截
我们的源码分析也主要围绕这几个方法展开。
源码分析
Activity
我们从Activity的dispatchTouchEvent方法作为入口进行分析:
public boolean dispatchTouchEvent(MotionEvent ev) { if (ev.getAction() == MotionEvent.ACTION_DOWN) {
onUserInteraction();
} if (getWindow().superDispatchTouchEvent(ev)) { return true;
} return onTouchEvent(ev);
}这个方法首先会判断当前触摸事件的类型,如果是ACTION_DOWN事件,会触发onUserInteraction方法。根据文档注释,当有任意一个按键、触屏或者轨迹球事件发生时,栈顶Activity的onUserInteraction会被触发。如果我们需要知道用户是不是正在和设备交互,可以在子类中重写这个方法,去获取通知(比如取消屏保这个场景)。
然后是调用Activity内部mWindow的superDispatchTouchEvent方法,mWindow其实是PhoneWindow的实例,我们看看这个方法做了什么:
public class PhoneWindow extends Window implements MenuBuilder.Callback {
... @Override
public boolean superDispatchTouchEvent(MotionEvent event) { return mDecor.superDispatchTouchEvent(event);
} private final class DecorView extends FrameLayout implements RootViewSurfaceTaker {
... public boolean superDispatchTouchEvent(MotionEvent event) { return super.dispatchTouchEvent(event);
}
...
}
}原来PhoneWindow内部调用了DecorView的同名方法,而DecorView其实是FrameLayout的子类,FrameLayout并没有重写dispatchTouchEvent方法,所以事件开始交由ViewGroup的dispatchTouchEvent开始分发了,这个方法将在下一节分析。
我们回到Activity的dispatchTouchEvent方法,注意当getWindow().superDispatchTouchEvent(ev)这一语句返回false时,即事件没有被任何子View消费时,最终会执行Activity的onTouchEvent:
public boolean onTouchEvent(MotionEvent event) { if (mWindow.shouldCloseOnTouch(this, event)) {
finish(); return true;
} return false;
}小结:
事件从Activity的dispatchTouchEvent开始,经由DecorView开始向下传递,交由子View处理,若事件未被任何Activity的子View处理,将由Activity自己处理。
ViewGroup
由上节分析可知,事件来到DecorView后,经过层层调用,来到了ViewGroup的dispatchTouchEvent方法中:
@Overridepublic boolean dispatchTouchEvent(MotionEvent ev) {
...
boolean handled = false; if (onFilterTouchEventForSecurity(ev)) { final int action = ev.getAction();
... // 先检验事件是否需要被ViewGroup拦截
final boolean intercepted; if (actionMasked == MotionEvent.ACTION_DOWN
|| mFirstTouchTarget != null) { // 校验是否给mGroupFlags设置了FLAG_DISALLOW_INTERCEPT标志位
final boolean disallowIntercept = (mGroupFlags & FLAG_DISALLOW_INTERCEPT) != 0; if (!disallowIntercept) { // 走onInterceptTouchEvent判断是否拦截事件
intercepted = onInterceptTouchEvent(ev);
} else {
intercepted = false;
}
} else {
intercepted = true;
}
... final boolean split = (mGroupFlags & FLAG_SPLIT_MOTION_EVENTS) != 0; if (!canceled && !intercepted) { // 注意ACTION_DOWN等事件才会走遍历所有子View的流程
if (actionMasked == MotionEvent.ACTION_DOWN
|| (split && actionMasked == MotionEvent.ACTION_POINTER_DOWN)
|| actionMasked == MotionEvent.ACTION_HOVER_MOVE) {
... // 开始遍历所有子View开始逐个分发事件
final int childrenCount = mChildrenCount; if (childrenCount != 0) { for (int i = childrenCount - 1; i >= 0; i--) { // 判断触摸点是否在这个View的内部
final View child = children[i]; if (!canViewReceivePointerEvents(child)
|| !isTransformedTouchPointInView(x, y, child, null)) { continue;
}
... // 事件被子View消费,退出循环,不再继续分发给其他子View
if (dispatchTransformedTouchEvent(ev, false, child, idBitsToAssign)) {
... // addTouchTarget内部将mFirstTouchTarget设置为child,即不为null
newTouchTarget = addTouchTarget(child, idBitsToAssign);
alreadyDispatchedToNewTouchTarget = true; break;
}
}
}
}
} // 事件未被任何子View消费,自己处理
if (mFirstTouchTarget == null) { // No touch targets so treat this as an ordinary view.
handled = dispatchTransformedTouchEvent(ev, canceled, null,
TouchTarget.ALL_POINTER_IDS);
} else { // 将MotionEvent.ACTION_DOWN后续事件分发给mFirstTouchTarget指向的View
TouchTarget predecessor = null;
TouchTarget target = mFirstTouchTarget; while (target != null) { final TouchTarget next = target.next; // 如果已经在上面的遍历过程中传递过事件,跳过本次传递
if (alreadyDispatchedToNewTouchTarget && target == newTouchTarget) {
handled = true;
} else { final boolean cancelChild = resetCancelNextUpFlag(target.child)
|| intercepted; if (dispatchTransformedTouchEvent(ev, cancelChild,
target.child, target.pointerIdBits)) {
handled = true;
}
...
}
predecessor = target;
target = next;
}
} // Update list of touch targets for pointer up or cancel, if needed.
if (canceled
|| actionMasked == MotionEvent.ACTION_UP
|| actionMasked == MotionEvent.ACTION_HOVER_MOVE) {
resetTouchState();
} else if (split && actionMasked == MotionEvent.ACTION_POINTER_UP) { final int actionIndex = ev.getActionIndex(); final int idBitsToRemove = 1 << ev.getPointerId(actionIndex);
removePointersFromTouchTargets(idBitsToRemove);
}
} return handled;
}private void resetTouchState() {
clearTouchTargets();
resetCancelNextUpFlag(this);
mGroupFlags &= ~FLAG_DISALLOW_INTERCEPT;
}private void clearTouchTargets() {
TouchTarget target = mFirstTouchTarget; if (target != null) {
do {
TouchTarget next = target.next;
target.recycle();
target = next;
} while (target != null);
mFirstTouchTarget = null;
}
}private TouchTarget addTouchTarget(View child, int pointerIdBits) {
TouchTarget target = TouchTarget.obtain(child, pointerIdBits);
target.next = mFirstTouchTarget;
mFirstTouchTarget = target; return target;
}private boolean dispatchTransformedTouchEvent(MotionEvent event, boolean cancel,
View child, int desiredPointerIdBits) { final boolean handled;
... // 注意传参child为null时,调用的是自己的dispatchTouchEvent
if (child == null) {
handled = super.dispatchTouchEvent(event);
} else {
handled = child.dispatchTouchEvent(transformedEvent);
} return handled;
}public boolean onInterceptTouchEvent(MotionEvent ev) { // 默认不拦截事件
return false;
}这个方法比较长,只要把握住主要脉络,修枝剪叶后还是非常清晰的:
(1) 判断事件是够需要被ViewGroup拦截
首先会根据mGroupFlags判断是否可以执行onInterceptTouchEvent方法,它的值可以通过requestDisallowInterceptTouchEvent方法设置:
public void requestDisallowInterceptTouchEvent(boolean disallowIntercept) { if (disallowIntercept == ((mGroupFlags & FLAG_DISALLOW_INTERCEPT) != 0)) { // We're already in this state, assume our ancestors are too
return;
} if (disallowIntercept) {
mGroupFlags |= FLAG_DISALLOW_INTERCEPT;
} else {
mGroupFlags &= ~FLAG_DISALLOW_INTERCEPT;
} // Pass it up to our parent
if (mParent != null) { // 层层向上传递,告知所有父View不拦截事件
mParent.requestDisallowInterceptTouchEvent(disallowIntercept);
}
}所以我们在处理某些滑动冲突场景时,可以从子View中调用父View的requestDisallowInterceptTouchEvent方法,阻止父View拦截事件。
如果view没有设置FLAG_DISALLOW_INTERCEPT,就可以进入onInterceptTouchEvent方法,判断是否应该被自己拦截,
ViewGroup的onInterceptTouchEvent直接返回了false,即默认是不拦截事件的,ViewGroup的子类可以重写这个方法,内部判断拦截逻辑。
注意:只有当事件类型是ACTION_DOWN或者mFirstTouchTarget不为空时,才会走是否需要拦截事件这一判断,如果事件是ACTION_DOWN的后续事件(如ACTION_MOVE、ACTION_UP等),且在传递ACTION_DOWN事件过程中没有找到目标子View时,事件将会直接被拦截,交给ViewGroup自己处理。mFirstTouchTarget的赋值会在下一节提到。
(2) 遍历所有子View,逐个分发事件:
执行遍历分发的条件是:当前事件是ACTION_DOWN、ACTION_POINTER_DOWN或者ACTION_HOVER_MOVE三种类型中的一个(后两种用的比较少,暂且忽略)。所以,如果事件是ACTION_DOWN的后续事件,如ACTION_UP事件,将不会进入遍历流程!
进入遍历流程后,拿到一个子View,首先会判断触摸点是不是在子View范围内,如果不是直接跳过该子View;
否则通过dispatchTransformedTouchEvent方法,间接调用child.dispatchTouchEvent达到传递的目的;
如果dispatchTransformedTouchEvent返回true,即事件被子View消费,就会把mFirstTouchTarget设置为child,即不为null,并将alreadyDispatchedToNewTouchTarget设置为true,然后跳出循环,事件不再继续传递给其他子View。
可以理解为,这一步的主要作用是,在事件的开始,即传递ACTION_DOWN事件过程中,找到一个需要消费事件的子View,我们可以称之为目标子View,执行第一次事件传递,并把mFirstTouchTarget设置为这个目标子View
(3) 将事件交给ViewGroup自己或者目标子View处理
经过上面一步后,如果mFirstTouchTarget仍然为空,说明没有任何一个子View消费事件,将同样会调用dispatchTransformedTouchEvent,但此时这个方法的View child参数为null,所以调用的其实是super.dispatchTouchEvent(event),即事件交给ViewGroup自己处理。ViewGroup是View的子View,所以事件将会使用View的dispatchTouchEvent(event)方法判断是否消费事件。
反之,如果mFirstTouchTarget不为null,说明上一次事件传递时,找到了需要处理事件的目标子View,此时,ACTION_DOWN的后续事件,如ACTION_UP等事件,都会传递至mFirstTouchTarget中保存的目标子View中。这里面还有一个小细节,如果在上一节遍历过程中已经把本次事件传递给子View,alreadyDispatchedToNewTouchTarget的值会被设置为true,代码会判断alreadyDispatchedToNewTouchTarget的值,避免做重复分发。
小结:
dispatchTouchEvent方法首先判断事件是否需要被拦截,如果需要拦截会调用onInterceptTouchEvent,若该方法返回true,事件由ViewGroup自己处理,不在继续传递。
若事件未被拦截,将先遍历找出一个目标子View,后续事件也将交由目标子View处理。
若没有目标子View,事件由ViewGroup自己处理。此外,如果一个子View没有消费
ACTION_DOWN类型的事件,那么事件将会被另一个子View或者ViewGroup自己消费,之后的事件都只会传递给目标子View(mFirstTouchTarget)或者ViewGroup自身。简单来说,就是如果一个View没有消费ACTION_DOWN事件,后续事件也不会传递进来。
View
现在回头看上一节的第2、3步,不管是对子View分发事件,还是将事件分发给ViewGroup自身,最后都殊途同归,调用到了View的dispatchTouchEvent,这就是我们这一节分析的目标。
public boolean dispatchTouchEvent(MotionEvent event) {
... if (onFilterTouchEventForSecurity(event)) { // 判断事件是否先交给ouTouch方法处理
if (mOnTouchListener != null && (mViewFlags & ENABLED_MASK) == ENABLED &&
mOnTouchListener.onTouch(this, event)) { return true;
} // onTouch未消费事件,传给onTouchEvent
if (onTouchEvent(event)) { return true;
}
}
... return false;
}代码量不多,主要做了三件事:
若View设置了OnTouchListener,且处于enable状态时,会先调用mOnTouchListener的onTouch方法
若onTouch返回false,事件传递给
onTouchEvent方法继续处理若最后onTouchEvent也没有消费这个事件,将返回false,告知上层parent将事件给其他兄弟View
这样,我们的分析转到了View的onTouchEvent方法:
public boolean onTouchEvent(MotionEvent event) { final int viewFlags = mViewFlags; if ((viewFlags & ENABLED_MASK) == DISABLED) { if (event.getAction() == MotionEvent.ACTION_UP && (mPrivateFlags & PRESSED) != 0) {
mPrivateFlags &= ~PRESSED;
refreshDrawableState();
} // 如果一个View处于DISABLED状态,但是CLICKABLE或者LONG_CLICKABLE的话,这个View仍然能消费事件
return (((viewFlags & CLICKABLE) == CLICKABLE ||
(viewFlags & LONG_CLICKABLE) == LONG_CLICKABLE));
}
... if (((viewFlags & CLICKABLE) == CLICKABLE ||
(viewFlags & LONG_CLICKABLE) == LONG_CLICKABLE)) { switch (event.getAction()) { case MotionEvent.ACTION_UP: boolean prepressed = (mPrivateFlags & PREPRESSED) != 0; if ((mPrivateFlags & PRESSED) != 0 || prepressed) { boolean focusTaken = false; if (isFocusable() && isFocusableInTouchMode() && !isFocused()) {
focusTaken = requestFocus();
} if (prepressed) { // The button is being released before we actually
// showed it as pressed. Make it show the pressed
// state now (before scheduling the click) to ensure
// the user sees it.
mPrivateFlags |= PRESSED;
refreshDrawableState();
} if (!mHasPerformedLongPress) { // This is a tap, so remove the longpress check
removeLongPressCallback(); // Only perform take click actions if we were in the pressed state
if (!focusTaken) { // Use a Runnable and post this rather than calling
// performClick directly. This lets other visual state
// of the view update before click actions start.
if (mPerformClick == null) {
mPerformClick = new PerformClick();
} if (!post(mPerformClick)) {
performClick();
}
}
} if (mUnsetPressedState == null) {
mUnsetPressedState = new UnsetPressedState();
} if (prepressed) {
postDelayed(mUnsetPressedState,
ViewConfiguration.getPressedStateDuration());
} else if (!post(mUnsetPressedState)) { // If the post failed, unpress right now
mUnsetPressedState.run();
}
removeTapCallback();
} break; case MotionEvent.ACTION_DOWN:
mHasPerformedLongPress = false; if (performButtonActionOnTouchDown(event)) { break;
} // Walk up the hierarchy to determine if we're inside a scrolling container.
boolean isInScrollingContainer = isInScrollingContainer(); // For views inside a scrolling container, delay the pressed feedback for
// a short period in case this is a scroll.
if (isInScrollingContainer) {
mPrivateFlags |= PREPRESSED; if (mPendingCheckForTap == null) {
mPendingCheckForTap = new CheckForTap();
}
postDelayed(mPendingCheckForTap, ViewConfiguration.getTapTimeout());
} else { // Not inside a scrolling container, so show the feedback right away
mPrivateFlags |= PRESSED;
refreshDrawableState();
checkForLongClick(0);
} break; case MotionEvent.ACTION_CANCEL:
mPrivateFlags &= ~PRESSED;
refreshDrawableState();
removeTapCallback(); break; case MotionEvent.ACTION_MOVE: final int x = (int) event.getX(); final int y = (int) event.getY(); // Be lenient about moving outside of buttons
if (!pointInView(x, y, mTouchSlop)) { // Outside button
removeTapCallback(); if ((mPrivateFlags & PRESSED) != 0) { // Remove any future long press/tap checks
removeLongPressCallback(); // Need to switch from pressed to not pressed
mPrivateFlags &= ~PRESSED;
refreshDrawableState();
}
} break;
} return true;
} return false;
}public final boolean isFocusable() { return FOCUSABLE == (mViewFlags & FOCUSABLE_MASK);
}public final boolean isFocusableInTouchMode() { return FOCUSABLE_IN_TOUCH_MODE == (mViewFlags & FOCUSABLE_IN_TOUCH_MODE);
}onTouchEvent方法的主要流程如下:
如果一个View处于DISABLED状态,但是CLICKABLE或者LONG_CLICKABLE的话,这个View仍然能消费事件,只是不会再走下面的流程;
如果View是enable的且处于可点击状态,事件将被这个View消费:
在方法返回前,onTouchEvent会根据MotionEvent的不同类型做出不同响应,如调用refreshDrawableState()去设置View的按下效果和抬起效果等。
这里我们主要关注ACTION_UP分支,这个分支内部经过重重判断之后,会调用到performClick方法:
public boolean performClick() {
sendAccessibilityEvent(AccessibilityEvent.TYPE_VIEW_CLICKED); if (mOnClickListener != null) {
playSoundEffect(SoundEffectConstants.CLICK);
mOnClickListener.onClick(this); return true;
} return false;
}可以看到,如果设置了OnClickListener,就会回调我们的onClick方法,最终消费事件。
总结
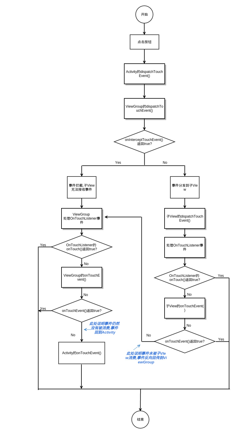
通过上面的源码解析,我们可以总结出事件分发的整体流程:
下面做一个总体概括:
事件由Activity的dispatchTouchEvent()开始,将事件传递给当前Activity的根ViewGroup:mDecorView,事件开始自上而下进行传递,直至被消费。
事件传递至ViewGroup时,调用dispatchTouchEvent()进行分发处理:
检查送否应该对事件进行拦截:
onInterceptTouchEvent(),若为true,跳过2步骤;将事件依次分发给子View,若事件被某个View消费了,将不再继续分发;
如果2中没有子View对事件进行消费或者子View的数量为零,事件将由ViewGroup自己处理,处理流程和View的处理流程一致;
事件传递至View的dispatchTouchEvent()时, 首先会判断OnTouchListener是否存在,倘若存在,则执行onTouch(),若onTouch()未对事件进行消费,事件将继续交由onTouchEvent处理,根据上面分析可知,View的onClick事件是在onTouchEvent的ACTION_UP中触发的,因此,onTouch事件优先于onClick事件。
若事件在自上而下的传递过程中一直没有被消费,而且最底层的子View也没有对其进行消费,事件会反向向上传递,此时,父ViewGroup可以对事件进行消费,若仍然没有被消费的话,最后会回到Activity的onTouchEvent。
如果一个子View没有消费ACTION_DOWN类型的事件,那么事件将会被另一个子View或者ViewGroup自己消费,之后的事件都只会传递给目标子View(mFirstTouchTarget)或者ViewGroup自身。简单来说,就是如果一个View没有消费ACTION_DOWN事件,后续事件也不会传递进来。
共同學習,寫下你的評論
評論加載中...
作者其他優質文章
