在 spring 中有一个方法,叫做 isDependent,这个方法的作用是判断当前 bean 跟其 depend-on 的 bean 是否存在循环 depend-on,这种循环 depend-on 不一定存在在当前这两个类中,可能存在多个类之间。这个怎么理解呢,可以用下面这张图理解:
这三个类 depend-on 之间形成了一个环,这种情况是 spring 所不允许的。当然如下这种情况也是不行的:
什么是 depend-on
depend-on 是 bean 的一个属性,表示当前 bean 是否要在其它 bean 之后加载。它只是表示 bean 加载的顺序,但不能表明 bean 之间是否存在依赖。spring 可以解决单例 bean 之间的循环依赖,但是不能解决循环 depend-on。其实这个很好理解,dependA 要在 dependB 之前加载,dependB 又要在 dependA 之前加载,那大家都无法加载。
接下来我们看下 depend-on 是如何配置的。
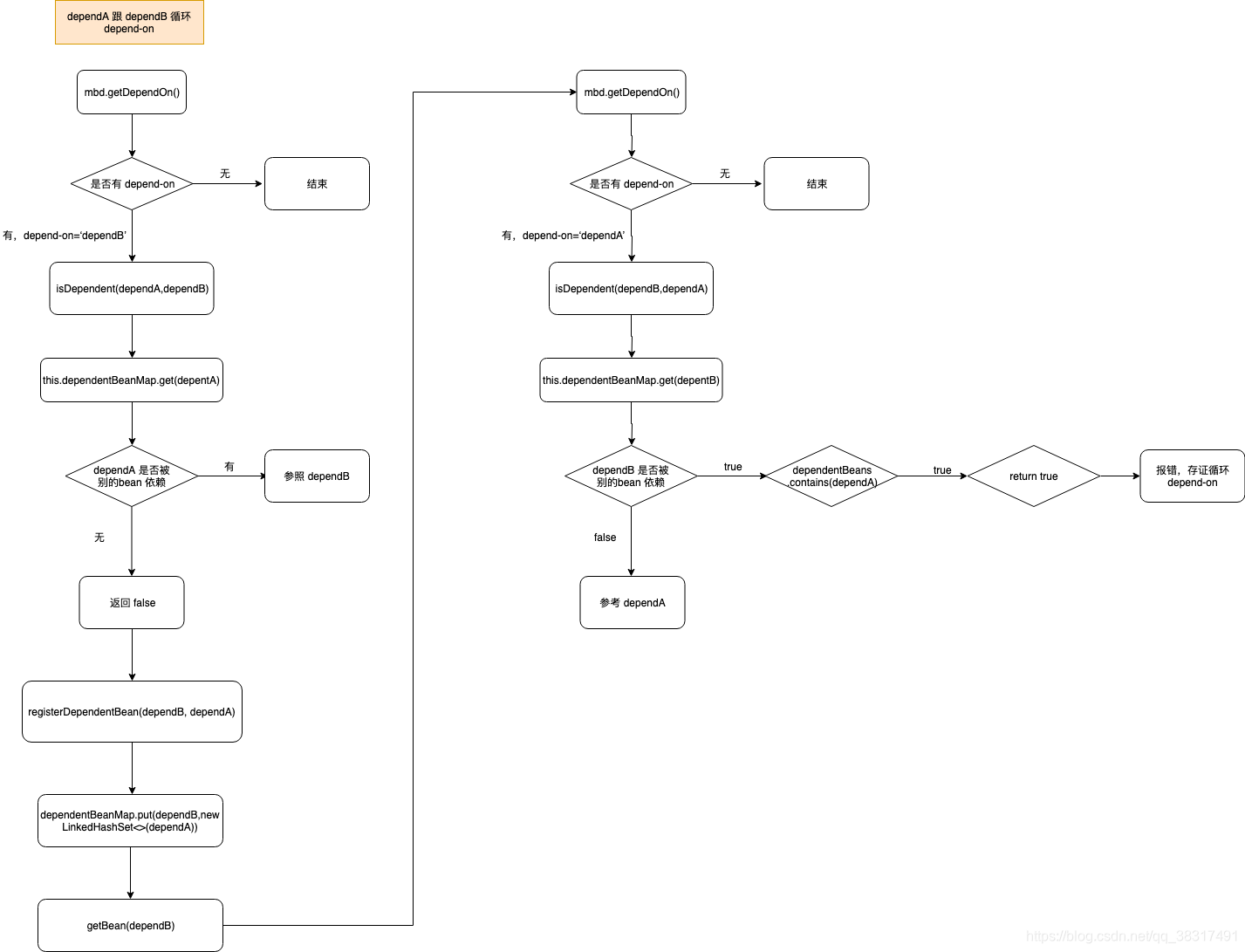
1、只存在 dependA 与 dependB 的情况。
<?xml version="1.0" encoding="UTF-8" ?>
<beans xmlns:xsi="http://www.w3.org/2001/XMLSchema-instance"
xmlns="http://www.springframework.org/schema/beans"
xsi:schemaLocation="http://www.springframework.org/schema/beans http://www.springframework.org/schema/beans/spring-beans.xsd"
default-autowire="byName">
<bean id="dependA" class="com.test.depend.DependA" depends-on="dependB">
</bean>
<bean id="dependB" class="com.test.depend.DependB" depends-on="dependA">
</bean>
</beans>
spring 的源码如下:
protected <T> T doGetBean(final String name, @Nullable final Class<T> requiredType,
@Nullable final Object[] args, boolean typeCheckOnly) throws BeansException {
........
try {
final RootBeanDefinition mbd = getMergedLocalBeanDefinition(beanName);
checkMergedBeanDefinition(mbd, beanName, args);
// Guarantee initialization of beans that the current bean depends on.
String[] dependsOn = mbd.getDependsOn();
if (dependsOn != null) {
for (String dep : dependsOn) {
if (isDependent(beanName, dep)) {
throw new BeanCreationException(mbd.getResourceDescription(), beanName,
"Circular depends-on relationship between '" + beanName + "' and '" + dep + "'");
}
registerDependentBean(dep, beanName);
try {
getBean(dep);
}
catch (NoSuchBeanDefinitionException ex) {
throw new BeanCreationException(mbd.getResourceDescription(), beanName,
"'" + beanName + "' depends on missing bean '" + dep + "'", ex);
}
}
}
.........
}
protected boolean isDependent(String beanName, String dependentBeanName) {
synchronized (this.dependentBeanMap) {
return isDependent(beanName, dependentBeanName, null);
}
}
private boolean isDependent(String beanName, String dependentBeanName, @Nullable Set<String> alreadySeen) {
if (alreadySeen != null && alreadySeen.contains(beanName)) {
return false;
}
String canonicalName = canonicalName(beanName);
Set<String> dependentBeans = this.dependentBeanMap.get(canonicalName);
if (dependentBeans == null) {
return false;
}
if (dependentBeans.contains(dependentBeanName)) {
return true;
}
for (String transitiveDependency : dependentBeans) {
if (alreadySeen == null) {
alreadySeen = new HashSet<>();
}
alreadySeen.add(beanName);
if (isDependent(transitiveDependency, dependentBeanName, alreadySeen)) {
return true;
}
}
return false;
}
先解释下 canonicalName 这个方法,这个方法是解决别名的问题的,将别名替换成 bean 的 id。从这也能看出 depend-on 后面可以写 bean 的别名。
执行的具体流程如下图:
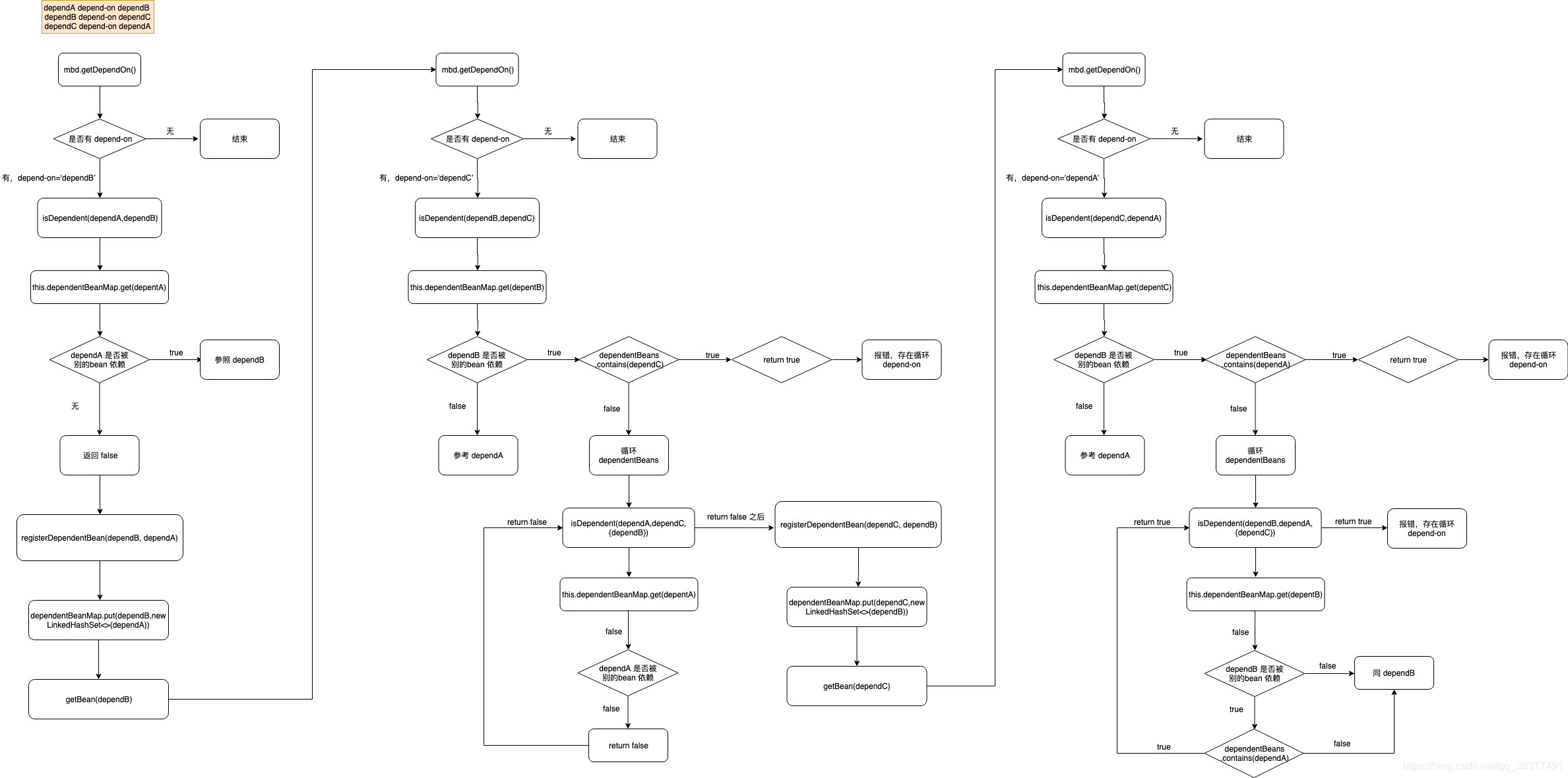
2、dependA 、 dependB 、dependC 三者存在的情况
<?xml version="1.0" encoding="UTF-8" ?>
<beans xmlns:xsi="http://www.w3.org/2001/XMLSchema-instance"
xmlns="http://www.springframework.org/schema/beans"
xsi:schemaLocation="http://www.springframework.org/schema/beans http://www.springframework.org/schema/beans/spring-beans.xsd"
default-autowire="byName">
<bean id="dependA" class="com.test.depend.DependA" depends-on="dependB">
</bean>
<bean id="dependB" class="com.test.depend.DependB" depends-on="dependC">
</bean>
<bean id="dependC" class="com.test.depend.DependC" depends-on="dependA">
</bean>
</beans>
执行的流程图如下:
流程比较复杂,大家可以自己 debug 看看。
在这段源码中,有这么一段代码
if (alreadySeen != null && alreadySeen.contains(beanName)) {
return false;
}
大家可能会比较疑惑为什么要加这段代码。
这段代码存在的原因其实是因为当前 bean 可以 depend-on 它自己。即
<?xml version="1.0" encoding="UTF-8" ?>
<beans xmlns:xsi="http://www.w3.org/2001/XMLSchema-instance"
xmlns="http://www.springframework.org/schema/beans"
xsi:schemaLocation="http://www.springframework.org/schema/beans http://www.springframework.org/schema/beans/spring-beans.xsd"
default-autowire="byName">
<bean id="dependA" class="com.test.depend.DependA" depends-on="dependA">
</bean>
</beans>
这样是被 spring 允许的。
以上是自己的一点感悟,希望对你有帮助。
共同學習,寫下你的評論
評論加載中...
作者其他優質文章



