Git 作为一个源码管理系统,不可避免涉及到多人协作。
协作必须有一个规范的流程,让大家有效地合作,使得项目井井有条地发展下去。"协作流程"在英语里,叫做"workflow"或者"flow",原意是水流,比喻项目像水流那样,顺畅、自然地向前流动,不会发生冲击、对撞、甚至漩涡。
本文介绍三种广泛使用的协作流程:
- Git flow
- Github flow
- Gitlab flow
如果你对Git还不是很熟悉,可以先阅读下面的文章。
一、功能驱动本文的三种协作流程,有一个共同点:都采用"功能驱动式开发"(Feature-driven development,简称FDD)。
它指的是,需求是开发的起点,先有需求再有功能分支(feature branch)或者补丁分支(hotfix branch)。完成开发后,该分支就合并到主分支,然后被删除。
最早诞生、并得到广泛采用的一种协作流程,就是Git flow 。
2.1 特点
它最主要的特点有两个。
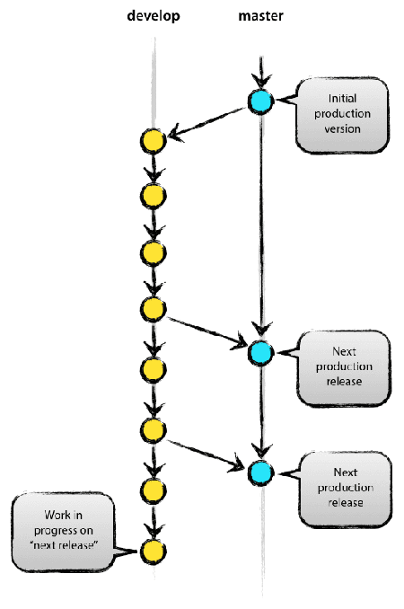
首先,项目存在两个长期分支。
- 主分支master
- 开发分支develop
前者用于存放对外发布的版本,任何时候在这个分支拿到的,都是稳定的分布版;后者用于日常开发,存放最新的开发版。
其次,项目存在三种短期分支。
- 功能分支(feature branch)
- 补丁分支(hotfix branch)
- 预发分支(release branch)
一旦完成开发,它们就会被合并进develop或master,然后被删除。
Git flow 的详细介绍,请阅读我翻译的中文版《Git 分支管理策略》。
2.2 评价
Git flow的优点是清晰可控,缺点是相对复杂,需要同时维护两个长期分支。大多数工具都将master当作默认分支,可是开发是在develop分支进行的,这导致经常要切换分支,非常烦人。
更大问题在于,这个模式是基于"版本发布"的,目标是一段时间以后产出一个新版本。但是,很多网站项目是"持续发布",代码一有变动,就部署一次。这时,master分支和develop分支的差别不大,没必要维护两个长期分支。
Github flow 是Git flow的简化版,专门配合"持续发布"。它是 Github.com 使用的协作流程。
3.1 流程
它只有一个长期分支,就是master,因此用起来非常简单。
官方推荐的流程如下。
第一步:根据需求,从
master拉出新分支,不区分功能分支或补丁分支。
第二步:新分支开发完成后,或者需要讨论的时候,就向master发起一个pull request(简称PR)。
第三步:Pull Request既是一个通知,让别人注意到你的请求,又是一种对话机制,大家一起评审和讨论你的代码。对话过程中,你还可以不断提交代码。
第四步:你的Pull Request被接受,合并进master,重新部署后,原来你拉出来的那个分支就被删除。(先部署再合并也可。)
3.2 评价
Github flow 的最大优点就是简单,对于"持续发布"的产品,可以说是最合适的流程。
问题在于它的假设:master分支的更新与产品的发布是一致的。也就是说,master分支的最新代码,默认就是当前的线上代码。
可是,有些时候并非如此,代码合并进入master分支,并不代表它就能立刻发布。比如,苹果商店的APP提交审核以后,等一段时间才能上架。这时,如果还有新的代码提交,master分支就会与刚发布的版本不一致。另一个例子是,有些公司有发布窗口,只有指定时间才能发布,这也会导致线上版本落后于master分支。
上面这种情况,只有master一个主分支就不够用了。通常,你不得不在master分支以外,另外新建一个production分支跟踪线上版本。
Gitlab flow 是 Git flow 与 Github flow 的综合。它吸取了两者的优点,既有适应不同开发环境的弹性,又有单一主分支的简单和便利。它是 Gitlab.com 推荐的做法。
4.1 上游优先
Gitlab flow 的最大原则叫做"上游优先"(upsteam first),即只存在一个主分支master,它是所有其他分支的"上游"。只有上游分支采纳的代码变化,才能应用到其他分支。
Chromium项目就是一个例子,它明确规定,上游分支依次为:
- Linus Torvalds的分支
- 子系统(比如netdev)的分支
- 设备厂商(比如三星)的分支
4.2 持续发布
Gitlab flow 分成两种情况,适应不同的开发流程。
对于"持续发布"的项目,它建议在master分支以外,再建立不同的环境分支。比如,"开发环境"的分支是master,"预发环境"的分支是pre-production,"生产环境"的分支是production。
开发分支是预发分支的"上游",预发分支又是生产分支的"上游"。代码的变化,必须由"上游"向"下游"发展。比如,生产环境出现了bug,这时就要新建一个功能分支,先把它合并到master,确认没有问题,再cherry-pick到pre-production,这一步也没有问题,才进入production。
只有紧急情况,才允许跳过上游,直接合并到下游分支。
4.3 版本发布
对于"版本发布"的项目,建议的做法是每一个稳定版本,都要从master分支拉出一个分支,比如2-3-stable、2-4-stable等等。
以后,只有修补bug,才允许将代码合并到这些分支,并且此时要更新小版本号。
5.1 Pull Request
功能分支合并进master分支,必须通过Pull Request(Gitlab里面叫做 Merge Request)。
前面说过,Pull Request本质是一种对话机制,你可以在提交的时候,@相关人员或团队,引起他们的注意。
5.2 Protected branch
master分支应该受到保护,不是每个人都可以修改这个分支,以及拥有审批 Pull Request 的权力。
Github 和 Gitlab 都提供"保护分支"(Protected branch)这个功能。
5.3 Issue
Issue 用于 Bug追踪和需求管理。建议先新建 Issue,再新建对应的功能分支。功能分支总是为了解决一个或多个 Issue。
功能分支的名称,可以与issue的名字保持一致,并且以issue的编号起首,比如"15-require-a-password-to-change-it"。
开发完成后,在提交说明里面,可以写上"fixes #14"或者"closes #67"。Github规定,只要commit message里面有下面这些动词 + 编号,就会关闭对应的issue。
- close
- closes
- closed
- fix
- fixes
- fixed
- resolve
- resolves
- resolved
这种方式还可以一次关闭多个issue,或者关闭其他代码库的issue,格式是username/repository#issue_number。
Pull Request被接受以后,issue关闭,原始分支就应该删除。如果以后该issue重新打开,新分支可以复用原来的名字。
5.4 Merge节点
Git有两种合并:一种是"直进式合并"(fast forward),不生成单独的合并节点;另一种是"非直进式合并"(none fast-forword),会生成单独节点。
前者不利于保持commit信息的清晰,也不利于以后的回滚,建议总是采用后者(即使用--no-ff参数)。只要发生合并,就要有一个单独的合并节点。
5.5 Squash 多个commit
为了便于他人阅读你的提交,也便于cherry-pick或撤销代码变化,在发起Pull Request之前,应该把多个commit合并成一个。(前提是,该分支只有你一个人开发,且没有跟master合并过。)
这可以采用rebase命令附带的squash操作,具体方法请参考我写的《Git 使用规范流程》。
(完)
作者:阮一峰
原文出处:http://www.ruanyifeng.com/blog/2015/12/git-workflow.html
共同學習,寫下你的評論
評論加載中...
作者其他優質文章








