课程名称:产品经理电商系统实战,全面掌握前后端设计精髓
课程章节:第七章 售后中心搭建
主讲老师:何云山
课程内容:
今天的学习内容包括【售后中心搭建】章节下子章节:7-3退款退货设计要点
课程链接:https://coding.imooc.com/lesson/552.html#mid=52440
课程收获:
7-3退款退货设计要点
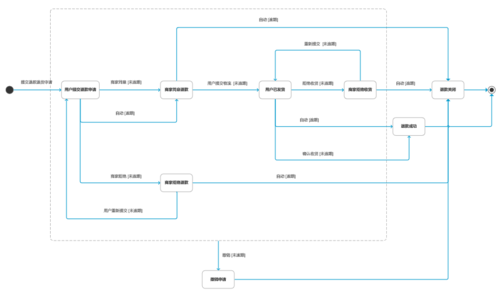
退款退货状态
申请退款,待商家处理
拒绝退款,待用户处理
同意退款,待用户发货
用户发货,待商家收货
商家拒绝收货,待用户处理
退款成功
售后关闭
退款退货操作
同意退款退货、拒绝退款退货、确认收货并退款、拒绝收货
同意退款退货操作
说明:商家同意退款退货,并流转同意退款,待用户发货
前置条件:申请退款,待商家处理/拒绝退款,待用户处理
拒绝退款退货操作
说明:商家拒绝退款退货,并流转待用户处理
前置条件:申请退款,待商家处理
确认收货并退款操作
说明:商家收到退货,流转退款成功
前置条件:同意退货,待用户发货/用户发货,待商家收货/商家拒绝收货,待用户处理
拒绝收货操作
说明:商家拒绝收到退货,流转商家拒绝收货,待买家处理
前置条件:用户发货,待商家收货
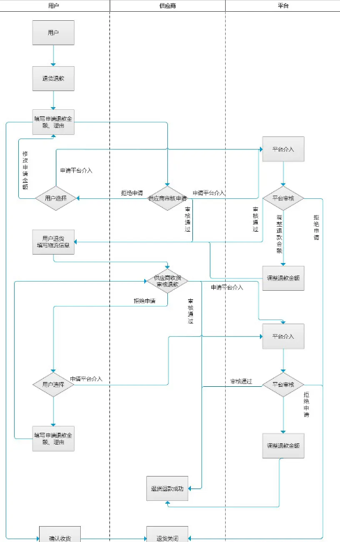
退货退款环节中,用户只需要在前台发起退货退款流程申请,触发审核流程后,此时前后台开始进行审核线路流转。
退货退款与仅退款流的角色、角色职能基本相同,唯一不同的在于流程上较仅退款多了用户发货与供应商收货的流程
审核流程中,供应商在收货环节中增加了一次拒绝用户申请的机会,平台介入机会也从仅退款的1次,增加到了2次。
这源于退货退款流程中包含两种元素:退货退款的申请流程与执行流程。
退货退款泳道图:
共同學習,寫下你的評論
評論加載中...
作者其他優質文章


