前言
此篇主要手写 Vue2.0 源码-模板编译原理
上一篇咱们主要介绍了 Vue 数据的响应式原理 对于中高级前端来说 响应式原理基本是面试 Vue 必考的源码基础类 如果不是很清楚的话基本就被 pass 了 那么今天咱们手写的模板编译原理也是 Vue 面试比较频繁的一个点 而且复杂程度是高于响应式原理的 里面主要涉及到 ast 以及大量正则匹配 大家学习完可以看着思维导图一起手写一遍加深印象哈
适用人群: 没时间去看官方源码或者看源码看的比较懵而不想去看的同学
建议: 想学习正则表达式的同学可以看看小编这篇文章 前端进阶高薪必看-正则篇
正文
// Vue实例化
new Vue({
el: "#app",
data() {
return {
a: 111,
};
},
// render(h) {
// return h('div',{id:'a'},'hello')
// },
// template:`<div id="a">hello</div>`
});
复制代码
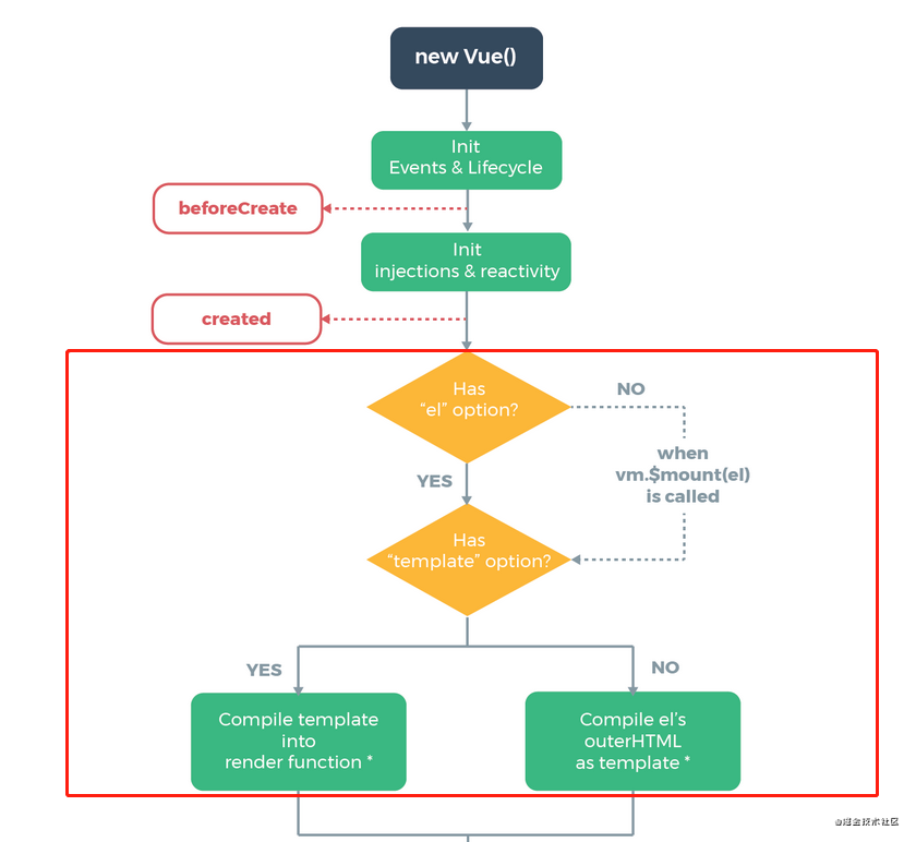
上面这段代码 大家一定不陌生 按照官网给出的生命周期图 咱们传入的 options 选项里面可以手动配置 template 或者是 render
注意一:平常开发中 我们使用的是不带编译版本的 Vue 版本(runtime-only)直接在 options 传入 template 选项 在开发环境报错
注意二:这里传入的 template 选项不要和.vue 文件里面的模板搞混淆了 vue 单文件组件的 template 是需要 vue-loader 进行处理的
我们传入的 el 或者 template 选项最后都会被解析成 render 函数 这样才能保持模板解析的一致性
1.模板编译入口
// src/init.js
import { initState } from "./state";
import { compileToFunctions } from "./compiler/index";
export function initMixin(Vue) {
Vue.prototype._init = function (options) {
const vm = this;
// 这里的this代表调用_init方法的对象(实例对象)
// this.$options就是用户new Vue的时候传入的属性
vm.$options = options;
// 初始化状态
initState(vm);
// 如果有el属性 进行模板渲染
if (vm.$options.el) {
vm.$mount(vm.$options.el);
}
};
// 这块代码在源码里面的位置其实是放在entry-runtime-with-compiler.js里面
// 代表的是Vue源码里面包含了compile编译功能 这个和runtime-only版本需要区分开
Vue.prototype.$mount = function (el) {
const vm = this;
const options = vm.$options;
el = document.querySelector(el);
// 如果不存在render属性
if (!options.render) {
// 如果存在template属性
let template = options.template;
if (!template && el) {
// 如果不存在render和template 但是存在el属性 直接将模板赋值到el所在的外层html结构(就是el本身 并不是父元素)
template = el.outerHTML;
}
// 最终需要把tempalte模板转化成render函数
if (template) {
const render = compileToFunctions(template);
options.render = render;
}
}
};
}
复制代码
咱们主要关心$mount 方法 最终将处理好的 template 模板转成 render 函数
2.模板转化核心方法 compileToFunctions
// src/compiler/index.js
import { parse } from "./parse";
import { generate } from "./codegen";
export function compileToFunctions(template) {
// 我们需要把html字符串变成render函数
// 1.把html代码转成ast语法树 ast用来描述代码本身形成树结构 不仅可以描述html 也能描述css以及js语法
// 很多库都运用到了ast 比如 webpack babel eslint等等
let ast = parse(template);
// 2.优化静态节点
// 这个有兴趣的可以去看源码 不影响核心功能就不实现了
// if (options.optimize !== false) {
// optimize(ast, options);
// }
// 3.通过ast 重新生成代码
// 我们最后生成的代码需要和render函数一样
// 类似_c('div',{id:"app"},_c('div',undefined,_v("hello"+_s(name)),_c('span',undefined,_v("world"))))
// _c代表创建元素 _v代表创建文本 _s代表文Json.stringify--把对象解析成文本
let code = generate(ast);
// 使用with语法改变作用域为this 之后调用render函数可以使用call改变this 方便code里面的变量取值
let renderFn = new Function(`with(this){return ${code}}`);
return renderFn;
}
复制代码
新建 compiler 文件夹 表示编译相关功能 核心导出 compileToFunctions 函数 主要有三个步骤 1.生成 ast 2.优化静态节点 3.根据 ast 生成 render 函数
3.解析 html 并生成 ast
// src/compiler/parse.js
// 以下为源码的正则 对正则表达式不清楚的同学可以参考小编之前写的文章(前端进阶高薪必看 - 正则篇);
const ncname = `[a-zA-Z_][\\-\\.0-9_a-zA-Z]*`; //匹配标签名 形如 abc-123
const qnameCapture = `((?:${ncname}\\:)?${ncname})`; //匹配特殊标签 形如 abc:234 前面的abc:可有可无
const startTagOpen = new RegExp(`^<${qnameCapture}`); // 匹配标签开始 形如 <abc-123 捕获里面的标签名
const startTagClose = /^\s*(\/?)>/; // 匹配标签结束 >
const endTag = new RegExp(`^<\\/${qnameCapture}[^>]*>`); // 匹配标签结尾 如 </abc-123> 捕获里面的标签名
const attribute = /^\s*([^\s"'<>\/=]+)(?:\s*(=)\s*(?:"([^"]*)"+|'([^']*)'+|([^\s"'=<>`]+)))?/; // 匹配属性 形如 id="app"
let root, currentParent; //代表根节点 和当前父节点
// 栈结构 来表示开始和结束标签
let stack = [];
// 标识元素和文本type
const ELEMENT_TYPE = 1;
const TEXT_TYPE = 3;
// 生成ast方法
function createASTElement(tagName, attrs) {
return {
tag: tagName,
type: ELEMENT_TYPE,
children: [],
attrs,
parent: null,
};
}
// 对开始标签进行处理
function handleStartTag({ tagName, attrs }) {
let element = createASTElement(tagName, attrs);
if (!root) {
root = element;
}
currentParent = element;
stack.push(element);
}
// 对结束标签进行处理
function handleEndTag(tagName) {
// 栈结构 []
// 比如 <div><span></span></div> 当遇到第一个结束标签</span>时 会匹配到栈顶<span>元素对应的ast 并取出来
let element = stack.pop();
// 当前父元素就是栈顶的上一个元素 在这里就类似div
currentParent = stack[stack.length - 1];
// 建立parent和children关系
if (currentParent) {
element.parent = currentParent;
currentParent.children.push(element);
}
}
// 对文本进行处理
function handleChars(text) {
// 去掉空格
text = text.replace(/\s/g, "");
if (text) {
currentParent.children.push({
type: TEXT_TYPE,
text,
});
}
}
// 解析标签生成ast核心
export function parse(html) {
while (html) {
// 查找<
let textEnd = html.indexOf("<");
// 如果<在第一个 那么证明接下来就是一个标签 不管是开始还是结束标签
if (textEnd === 0) {
// 如果开始标签解析有结果
const startTagMatch = parseStartTag();
if (startTagMatch) {
// 把解析好的标签名和属性解析生成ast
handleStartTag(startTagMatch);
continue;
}
// 匹配结束标签</
const endTagMatch = html.match(endTag);
if (endTagMatch) {
advance(endTagMatch[0].length);
handleEndTag(endTagMatch[1]);
continue;
}
}
let text;
// 形如 hello<div></div>
if (textEnd >= 0) {
// 获取文本
text = html.substring(0, textEnd);
}
if (text) {
advance(text.length);
handleChars(text);
}
}
// 匹配开始标签
function parseStartTag() {
const start = html.match(startTagOpen);
if (start) {
const match = {
tagName: start[1],
attrs: [],
};
//匹配到了开始标签 就截取掉
advance(start[0].length);
// 开始匹配属性
// end代表结束符号> 如果不是匹配到了结束标签
// attr 表示匹配的属性
let end, attr;
while (
!(end = html.match(startTagClose)) &&
(attr = html.match(attribute))
) {
advance(attr[0].length);
attr = {
name: attr[1],
value: attr[3] || attr[4] || attr[5], //这里是因为正则捕获支持双引号 单引号 和无引号的属性值
};
match.attrs.push(attr);
}
if (end) {
// 代表一个标签匹配到结束的>了 代表开始标签解析完毕
advance(1);
return match;
}
}
}
//截取html字符串 每次匹配到了就往前继续匹配
function advance(n) {
html = html.substring(n);
}
// 返回生成的ast
return root;
}
复制代码
利用正则 匹配 html 字符串 遇到开始标签 结束标签和文本 解析完毕之后生成对应的 ast 并建立相应的父子关联 不断的 advance 截取剩余的字符串 直到 html 全部解析完毕 咱们这里主要写了对于开始标签里面的属性的处理–parseStartTag
4.根据 ast 重新生成代码
// src/compiler/codegen.js
const defaultTagRE = /\{\{((?:.|\r?\n)+?)\}\}/g; //匹配花括号 {{ }} 捕获花括号里面的内容
function gen(node) {
// 判断节点类型
// 主要包含处理文本核心
// 源码这块包含了复杂的处理 比如 v-once v-for v-if 自定义指令 slot等等 咱们这里只考虑普通文本和变量表达式{{}}的处理
// 如果是元素类型
if (node.type == 1) {
// 递归创建
return generate(node);
} else {
// 如果是文本节点
let text = node.text;
// 不存在花括号变量表达式
if (!defaultTagRE.test(text)) {
return `_v(${JSON.stringify(text)})`;
}
// 正则是全局模式 每次需要重置正则的lastIndex属性 不然会引发匹配bug
let lastIndex = (defaultTagRE.lastIndex = 0);
let tokens = [];
let match, index;
while ((match = defaultTagRE.exec(text))) {
// index代表匹配到的位置
index = match.index;
if (index > lastIndex) {
// 匹配到的{{位置 在tokens里面放入普通文本
tokens.push(JSON.stringify(text.slice(lastIndex, index)));
}
// 放入捕获到的变量内容
tokens.push(`_s(${match[1].trim()})`);
// 匹配指针后移
lastIndex = index + match[0].length;
}
// 如果匹配完了花括号 text里面还有剩余的普通文本 那么继续push
if (lastIndex < text.length) {
tokens.push(JSON.stringify(text.slice(lastIndex)));
}
// _v表示创建文本
return `_v(${tokens.join("+")})`;
}
}
// 处理attrs属性
function genProps(attrs) {
let str = "";
for (let i = 0; i < attrs.length; i++) {
let attr = attrs[i];
// 对attrs属性里面的style做特殊处理
if (attr.name === "style") {
let obj = {};
attr.value.split(";").forEach((item) => {
let [key, value] = item.split(":");
obj[key] = value;
});
attr.value = obj;
}
str += `${attr.name}:${JSON.stringify(attr.value)},`;
}
return `{${str.slice(0, -1)}}`;
}
// 生成子节点 调用gen函数进行递归创建
function getChildren(el) {
const children = el.children;
if (children) {
return `${children.map((c) => gen(c)).join(",")}`;
}
}
// 递归创建生成code
export function generate(el) {
let children = getChildren(el);
let code = `_c('${el.tag}',${
el.attrs.length ? `${genProps(el.attrs)}` : "undefined"
}${children ? `,${children}` : ""})`;
return code;
}
复制代码
拿到生成好的 ast 之后 需要把 ast 转化成类似_c(‘div’,{id:“app”},_c(‘div’,undefined,_v(“hello”+_s(name)),_c(‘span’,undefined,_v(“world”))))这样的字符串
5.code 字符串生成 render 函数
export function compileToFunctions(template) {
let code = generate(ast);
// 使用with语法改变作用域为this 之后调用render函数可以使用call改变this 方便code里面的变量取值 比如 name值就变成了this.name
let renderFn = new Function(`with(this){return ${code}}`);
return renderFn;
}
复制代码
6.模板编译的思维导图
小结
至此 Vue 的模板编译原理已经完结 大家可以看着思维导图自己动手写一遍核心代码哈 需要注意的是 本篇大量使用字符串拼接以及正则相关的知识 遇到不懂的地方可以多查阅资料 也欢迎评论留言
作者:Big shark@LX
链接:https://juejin.cn/post/6936024530016010276
著作权归作者所有。商业转载请联系作者获得授权,非商业转载请注明出处。
共同學習,寫下你的評論
評論加載中...
作者其他優質文章

