JAVA媒体提供任务机制来安全的终止线程。但是它提供了中断(interruption),这是一种写作机制,能够使一个线程终止另外一个线程。
一般来说没人希望立即终止,因为必要时总要先清理再终止。
开发一个应用能够妥善处理失败、关闭、取消等过程非常重要也有挑战。
7.1 任务取消
一定不要使用Thread.stop和suspend这些机制。
一种协作机制就是“标记位”。例如使用volatile类型的field来保存取消状态。
@ThreadSafepublic class PrimeGenerator implements Runnable { private static ExecutorService exec = Executors.newCachedThreadPool(); @GuardedBy("this") private final List<BigInteger> primes
= new ArrayList<BigInteger>(); private volatile boolean cancelled; public void run() {
BigInteger p = BigInteger.ONE; while (!cancelled) {
p = p.nextProbablePrime(); synchronized (this) {
primes.add(p);
}
}
} public void cancel() {
cancelled = true;
} public synchronized List<BigInteger> get() { return new ArrayList<BigInteger>(primes);
} static List<BigInteger> aSecondOfPrimes() throws InterruptedException {
PrimeGenerator generator = new PrimeGenerator();
exec.execute(generator); try {
SECONDS.sleep(1);
} finally {
generator.cancel();
} return generator.get();
}
}1.1 中断
下面的例子会出现死锁,线程根本不会停止
class BrokenPrimeProducer extends Thread {
private final BlockingQueue<BigInteger> queue; private volatile boolean cancelled = false;
BrokenPrimeProducer(BlockingQueue<BigInteger> queue) { this.queue = queue;
} public void run() { try {
BigInteger p = BigInteger.ONE; while (!cancelled) queue.put(p = p.nextProbablePrime());
} catch (InterruptedException consumed) {
}
} public void cancel() {
cancelled = true;
}
}interrupt 方法:中断目标线程。isInterrupted:返回目标线程的中断状态。静态的 interrupted方法:清除当前线程的中断状态,并返回它之前的值。大多数可中断的阻塞方法会在入口处检查中断状态
对中断操作(调用interrupt)的正确理解
他并不会真正的中断一个正在运行的线程,而只是发出中断请求,然后由线程在下一个合适的时候中断自己。比如,wait、sleep、
join等方法,当他们收到中断请求或开始执行时,发现某个已经被设置好的中断状态,则抛出异常interruptedException。
每个线程都有一个boolean类型的中断状态。当调用Thread.interrupt方法时,该值被设置为true,Thread.interruptted可以恢复中断。
阻塞库方法,例如sleep和wait、join都会检查中断,并且发现中断则提前返回,他们会清楚中断状态,并抛出InterruptedException。
但是对于其他方法interrupt仅仅是传递了中断的请求消息,并不会使线程中断,需要由线程在下一个合适的时刻中断自己。
通常,用中断是取消的最合理的实现方式。
上面的例子的改进方法就是
public class PrimeProducer extends Thread {
private final BlockingQueue<BigInteger> queue;
PrimeProducer(BlockingQueue<BigInteger> queue) { this.queue = queue;
} public void run() { try {
BigInteger p = BigInteger.ONE; while (!Thread.currentThread().isInterrupted()) queue.put(p = p.nextProbablePrime());
} catch (InterruptedException consumed) { /* Allow thread to exit */
}
} public void cancel() {
interrupt();
}
}7.1.2 中断策略
发生了中断,需要尽快退出执行流程,并把中断信息传递给调用者,从而使调用栈中的上层代码可以采取进一步的操作。当然任务也可以不需要放弃所有操作,可以推迟处理中断清楚,知道某个时机。
7.1.3 响应中断
传递异常
回复中断状态
public class NoncancelableTask { public Task getNextTask(BlockingQueue<Task> queue) { boolean interrupted = false; try { while (true) { try { return queue.take();
} catch (InterruptedException e) {
interrupted = true; // fall through and retry
}
}
} finally { if (interrupted)
Thread.currentThread().interrupt();
}
} interface Task {
}
}7.1.6 处理不可中断的阻塞
例如Socket I/O或者内置锁都不能响应中断,这时候该如何做才能终止他们呢?可以通过重写Thread.interrupt方法,例如加入close的逻辑。
7.2 停止基于线程的服务
7.2.1 示例:日志服务
7.2.2 关闭ExecutorService
7.2.3 Poison Pill
例如CloseEvent机制或者POISON对象,来做特殊的识别,从而让程序自己处理停止操作,退出线程。
7.3 处理非正常的线程终止
7.4 JVM关闭
第8章 线程池的使用
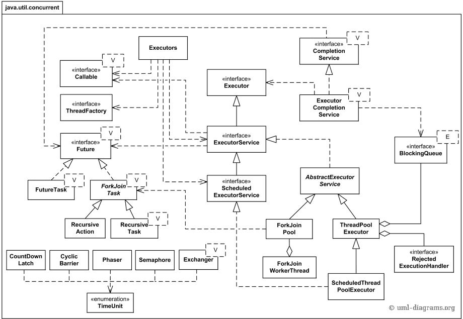
ThreadPoolExecutor UML图:
作者:芥末无疆sss
链接:https://www.jianshu.com/p/57c339fa0f0f
來源:简书
简书著作权归作者所有,任何形式的转载都请联系作者获得授权并注明出处。
共同學習,寫下你的評論
評論加載中...
作者其他優質文章


