1 MyBatis的初始化做了什么
任何框架的初始化,无非是加载自己运行时所需要的配置信息。MyBatis的配置信息,大概包含以下信息,其高层级结构如下:
MyBatis的上述配置信息会配置在XML配置文件中,那么,这些信息被加载进入MyBatis内部,MyBatis是怎样维护的呢?
MyBatis采用了一个非常直白和简单的方式---使用 org.apache.ibatis.session.Configuration对象作为一个所有配置信息的容器,Configuration对象的组织结构和XML配置文件的组织结构几乎完全一样
MyBatis根据初始化好Configuration信息,这时候用户就可以使用MyBatis进行数据库操作了
可以这么说,MyBatis初始化的过程,就是创建 Configuration对象的过程。
MyBatis的初始化可以有两种方式:
基于XML配置文件:基于XML配置文件的方式是将MyBatis的所有配置信息放在XML文件中,MyBatis通过加载并XML配置文件,将配置文信息组装成内部的Configuration对象
基于Java API:这种方式不使用XML配置文件,需要MyBatis使用者在Java代码中,手动创建Configuration对象,然后将配置参数set 进入Configuration对象中
接下来我们将通过 基于XML配置文件方式的MyBatis初始化,深入探讨MyBatis是如何通过配置文件构建Configuration对象,并使用它的。
2 MyBatis基于XML配置文件创建Configuration对象的过程
现在就从使用MyBatis的简单例子入手,深入分析一下MyBatis是怎样完成初始化的,都初始化了什么
有过MyBatis使用经验的读者会知道,上述语句的作用是执行com.foo.bean.BlogMapper.queryAllBlogInfo 定义的SQL语句,返回一个List结果集
总的来说,上述代码经历了
mybatis初始化 -->创建SqlSession -->执行SQL语句
返回结果三个过程。
上述代码的功能是根据配置文件mybatis-config.xml 配置文件,创建SqlSessionFactory对象,然后产生SqlSession,执行SQL语句
而mybatis的初始化就发生在第三句
SqlSessionFactory sqlSessionFactory = new SqlSessionFactoryBuilder().build(inputStream);
现在就让我们看看第三句到底发生了什么。
2 MyBatis初始化基本过程
SqlSessionFactoryBuilder根据传入的数据流生成Configuration对象,然后根据Configuration对象创建默认的SqlSessionFactory实例。
由上图所示,mybatis初始化要经过简单的以下几步
调用SqlSessionFactoryBuilder对象的build(inputStream)方法
SqlSessionFactoryBuilder会根据输入流inputStream等信息创建XMLConfigBuilder对象
SqlSessionFactoryBuilder调用XMLConfigBuilder对象的parse()方法
XMLConfigBuilder对象返回Configuration对象
SqlSessionFactoryBuilder根据Configuration对象创建一个DefaultSessionFactory对象
SqlSessionFactoryBuilder返回 DefaultSessionFactory对象给Client,供Client使用
上述的初始化过程中,涉及到了以下几个对象:
SqlSessionFactoryBuilder : SqlSessionFactory的构造器,用于创建SqlSessionFactory,采用了Builder设计模式
Configuration :该对象是mybatis-config.xml文件中所有mybatis配置信息
SqlSessionFactory:SqlSession工厂类,以工厂形式创建SqlSession对象,采用了工厂设计模式
XmlConfigParser :负责将mybatis-config.xml配置文件解析成Configuration对象,共SqlSessonFactoryBuilder使用,创建SqlSessionFactory
3 创建Configuration对象
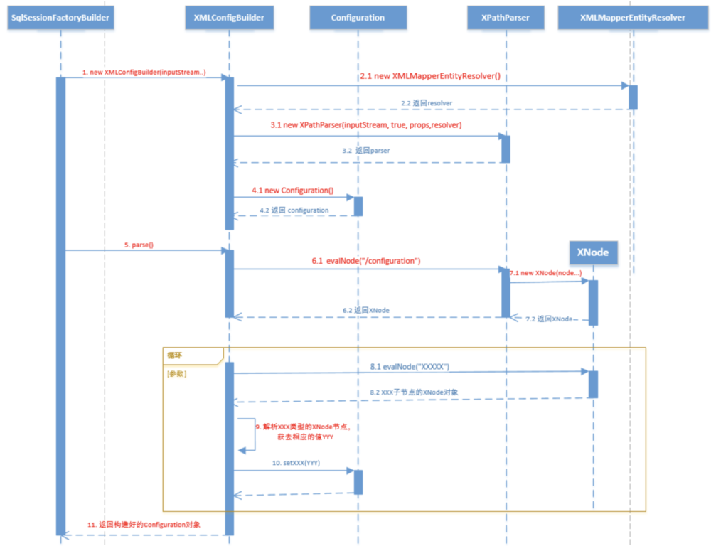
SqlSessionFactoryBuilder执行build()方法,调用了XMLConfigBuilder的parse()方法,然后返回了Configuration对象。那么parse()方法是如何处理XML文件,生成Configuration对象的呢?
XMLConfigBuilder会将XML配置文件的信息转换为Document对象,而XML配置定义文件DTD转换成XMLMapperEntityResolver对象,然后将二者封装到XpathParser对象中,XpathParser的作用是提供根据Xpath表达式获取基本的DOM节点Node信息的操作
之后XMLConfigBuilder调用parse()方法:会从XPathParser中取出 <configuration>节点对应的Node对象,然后解析此Node节点的子Node:properties, settings, typeAliases,typeHandlers, objectFactory, objectWrapperFactory, plugins, environments,databaseIdProvider, mappers
public Configuration parse()
{ if (parsed)
{ throw new BuilderException("Each XMLConfigBuilder can only be used once.");
}
parsed = true; //源码中没有这一句,只有 parseConfiguration(parser.evalNode("/configuration"));
//为了让读者看得更明晰,源码拆分为以下两句
XNode configurationNode = parser.evalNode("/configuration");
parseConfiguration(configurationNode); return configuration;
} /*
解析 "/configuration"节点下的子节点信息,然后将解析的结果设置到Configuration对象中
*/
private void parseConfiguration(XNode root) { try { //1.首先处理properties 节点
propertiesElement(root.evalNode("properties")); //issue #117 read properties first
//2.处理typeAliases
typeAliasesElement(root.evalNode("typeAliases")); //3.处理插件
pluginElement(root.evalNode("plugins")); //4.处理objectFactory
objectFactoryElement(root.evalNode("objectFactory")); //5.objectWrapperFactory
objectWrapperFactoryElement(root.evalNode("objectWrapperFactory")); //6.settings
settingsElement(root.evalNode("settings")); //7.处理environments
environmentsElement(root.evalNode("environments")); // read it after objectFactory and objectWrapperFactory issue #631
//8.database
databaseIdProviderElement(root.evalNode("databaseIdProvider")); //9. typeHandlers
typeHandlerElement(root.evalNode("typeHandlers")); //10 mappers
mapperElement(root.evalNode("mappers"));
} catch (Exception e) { throw new BuilderException("Error parsing SQL Mapper Configuration. Cause: " + e, e);
}
}然后将这些值解析出来设置到Configuration对象中
解析子节点的过程这里就不一一介绍了,用户可以参照MyBatis源码仔细揣摩,我们就看上述的environmentsElement(root.evalNode("environments")); 方法是如何将environments的信息解析出来,设置到Configuration对象中的
/*
解析environments节点,并将结果设置到Configuration对象中
注意:创建envronment时,如果SqlSessionFactoryBuilder指定了特定的环境(即数据源);
则返回指定环境(数据源)的Environment对象,否则返回默认的Environment对象;
这种方式实现了MyBatis可以连接多数据源
*/private void environmentsElement(XNode context) throws Exception{ if (context != null)
{ if (environment == null)
{
environment = context.getStringAttribute("default");
} for (XNode child : context.getChildren())
{
String id = child.getStringAttribute("id"); if (isSpecifiedEnvironment(id))
{ //1.创建事务工厂 TransactionFactory
TransactionFactory txFactory = transactionManagerElement(child.evalNode("transactionManager"));
DataSourceFactory dsFactory = dataSourceElement(child.evalNode("dataSource")); //2.创建数据源DataSource
DataSource dataSource = dsFactory.getDataSource(); //3. 构造Environment对象
Environment.Builder environmentBuilder = new Environment.Builder(id)
.transactionFactory(txFactory)
.dataSource(dataSource); //4. 将创建的Envronment对象设置到configuration 对象中
configuration.setEnvironment(environmentBuilder.build());
}
}
}
}private boolean isSpecifiedEnvironment(String id){ if (environment == null)
{ throw new BuilderException("No environment specified.");
} else if (id == null)
{ throw new BuilderException("Environment requires an id attribute.");
} else if (environment.equals(id))
{ return true;
} return false;
}返回Configuration对象
MyBatis初始化基本过程的序列图
4 手动加载XML配置文件创建Configuration对象完成初始化,创建并使用SqlSessionFactory对象
我们可以使用XMLConfigBuilder手动解析XML配置文件来创建Configuration对象,代码如下
5 涉及到的设计模式
5.1 Builder模式应用1: SqlSessionFactory的创建
对于创建SqlSessionFactory时,会根据情况提供不同的参数,其参数组合可以有以下几种
由于构造时参数不定,可以为其创建一个构造器Builder,将SqlSessionFactory的构建过程和表示分开
MyBatis将SqlSessionFactoryBuilder和SqlSessionFactory相互独立
5.2 Builder模式应用2: 数据库连接环境Environment对象的创建
在构建Configuration对象的过程中,XMLConfigParser解析 mybatis XML配置文件节点<environment>节点时,会有以下相应的代码
private void environmentsElement(XNode context) throws Exception { if (context != null) { if (environment == null) {
environment = context.getStringAttribute("default");
} for (XNode child : context.getChildren()) {
String id = child.getStringAttribute("id"); //是和默认的环境相同时,解析之
if (isSpecifiedEnvironment(id)) {
TransactionFactory txFactory = transactionManagerElement(child.evalNode("transactionManager"));
DataSourceFactory dsFactory = dataSourceElement(child.evalNode("dataSource"));
DataSource dataSource = dsFactory.getDataSource();
//使用了Environment内置的构造器Builder,传递id 事务工厂和数据源
Environment.Builder environmentBuilder = new Environment.Builder(id)
.transactionFactory(txFactory)
.dataSource(dataSource);
configuration.setEnvironment(environmentBuilder.build());
}
}
}
}在Environment内部,定义了静态内部Builder类
public final class Environment { private final String id; private final TransactionFactory transactionFactory; private final DataSource dataSource;
public Environment(String id, TransactionFactory transactionFactory, DataSource dataSource) { if (id == null) { throw new IllegalArgumentException("Parameter 'id' must not be null");
} if (transactionFactory == null) { throw new IllegalArgumentException("Parameter 'transactionFactory' must not be null");
} this.id = id; if (dataSource == null) { throw new IllegalArgumentException("Parameter 'dataSource' must not be null");
} this.transactionFactory = transactionFactory; this.dataSource = dataSource;
}
public static class Builder { private String id; private TransactionFactory transactionFactory; private DataSource dataSource;
public Builder(String id) { this.id = id;
}
public Builder transactionFactory(TransactionFactory transactionFactory) { this.transactionFactory = transactionFactory; return this;
}
public Builder dataSource(DataSource dataSource) { this.dataSource = dataSource; return this;
}
public String id() { return this.id;
}
public Environment build() { return new Environment(this.id, this.transactionFactory, this.dataSource);
}
}
public String getId() { return this.id;
}
public TransactionFactory getTransactionFactory() { return this.transactionFactory;
}
public DataSource getDataSource() { return this.dataSource;
}
}
作者:芥末无疆sss
链接:https://www.jianshu.com/p/bb23afe5b03d
來源:简书
简书著作权归作者所有,任何形式的转载都请联系作者获得授权并注明出处。
共同學習,寫下你的評論
評論加載中...
作者其他優質文章











