万万没想到Retrofit会这么火,在没看源码之前,我简单的认为是因为它跟OkHttp同出一源(Square),所以才会炒的那么热。又或者是因为它能支持RxJava,所以火上浇油,一发不可收拾。
后来看过Retrofit源码之后,我才理解为什么它倍受关注,是因为它集诸优点于一身,并且炒鸡解耦。你能预见的特殊需求,都能非常容易的扩展。
没有HTTP框架的日子
我们先来看一下没有HTTP框架以前,我们是如何做请求的。
首先build request参数
因为不能在主线程请求HTTP,所以你得有个Executer或者线程
enqueue后,通过线程去run你的请求
得到服务器数据后,callback回调给你的上层。
大概是以上4大步骤,在没有框架的年代,想要做一次请求,是万分痛苦的,你需要自己管理线程切换,需要自己解析读取数据,解析数据成对象,切换回主线程,回调给上层。
这段空白的时间持续了很久。从我10年工作起到12年,因为写烦了重复的代码,所以就得想办法,把那些变化的地方封装起来,也只是简单的封装。好在官方出了AsyncTask,虽然坑很多,但如果再自己维护一个队列,基本不会出现问题。更好的地方是数据格式从xml变成json了。gson解放了双手,再也不用解析dom了。
早些时期的HTTP框架
后来慢慢出了不少真正的HTTP框架。Stay也借鉴了很多文章,封装了一套适用于自身业务需求的框架。
这个时期的框架有个特点,就是拼了命去支持所有类型。比方说Volley支持直接返回Bitmap。xUtils不仅大而全,而且连多线程下载也要支持。在资源匮乏的时代,它们的存在有它们的道理。但如果说现在还用Volley做图片请求,还在用xUtils或Afinal里的各个模块。那就说不过去了。术业有专攻,百家争鸣的时期,难道不该选择最好的那一个吗?(Stay没真的用过xUtils和Afinal这种组合框架,潜意识告诉我,它们有毒,一旦某个环节出问题或者需要扩展,那代价就太大了)
Retrofit
好吧,介绍完HTTP框架的发展,让我们单纯的说说Retrofit吧。
tips:本文以retrofit最新版本2.0.1为例,大家也可以去github下源码,找tag为’parent-2.0.1’就可以。目前代码变动比较大。2.0.1已经使用okhttp3了,而我项目中2.0.0-beta2还是okhttp2.5。
retrofit的最大特点就是解耦,要解耦就需要大量的设计模式,假如一点设计模式都不懂的人,可能很难看懂retrofit。
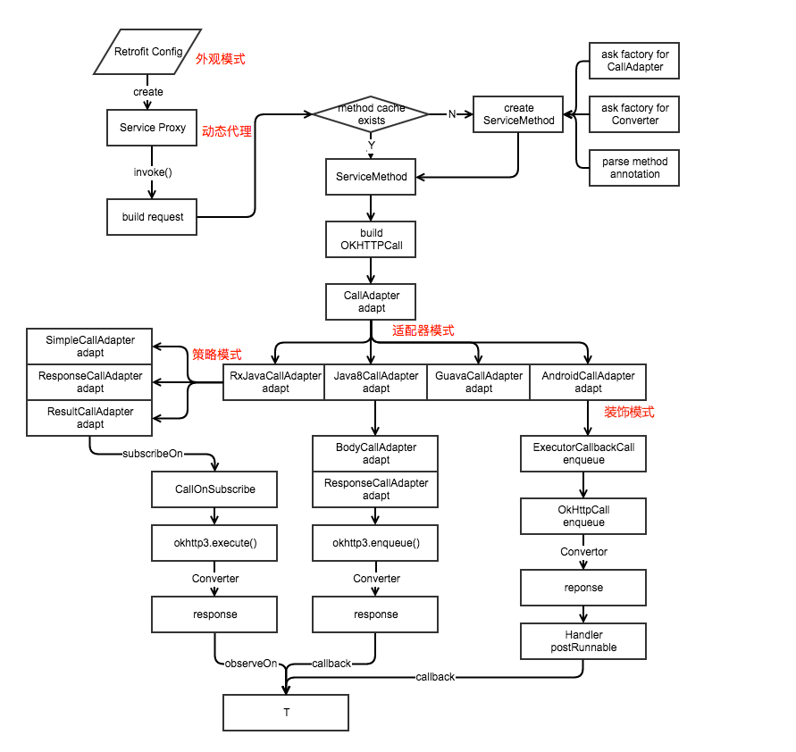
先来看一张Stay画的精简流程图(如有错误,请斧正),类图就不画了。
Stay在一些设计模式很明确的地方做了标记。
外观模式,动态代理,策略模式,观察者模式。当然还有Builder模式,工厂等这些简单的我就没标。
先简述下流程吧:
通过ServiceMethod来解析invoke的那个方法 ,通过解析注解,传参,将它们封装成我们所熟悉的request。然后通过具体的返回值类型,让之前配置的工厂生成具体的CallAdapter,ResponseConverter,这俩我们稍后再解释。
new一个OkHttpCall,这个OkHttpCall算是OkHttp的包装类,用它跟OkHttp对接,所有OkHttp需要的参数都可以看这个类。当然也还是可以扩展一个新的Call的,比如HttpUrlConnectionCall。但是有点耦合。看下图标注:
红框中显式的指明了OkHttpCall,而不是通过工厂来生成Call。所以如果你不想改源码,重新编译,那你就只能使用OkHttp了。不过这不碍事。(可能也是因为还在持续更新中,所以这块可能后面会改进的)
生成的CallAdapter有四个工厂,分别对应不同的平台,RxJava, Java8, Guava还有一个Retrofit默认的。这个CallAdapter不太好用中文解释。简单来说就是用来将Call转成T的一个策略。因为这里具体请求是耗时操作,所以你需要CallAdapter去管理线程。怎么管理,继续往下看。
比如RxJava会根据调用方法的返回值,如Response<’T> |Result<’T>|Observable<’T> ,生成不同的CallAdapter。实际上就是对RxJava的回调方式做封装。比如将response再拆解为success和error等。(这块还是需要在了解RxJava的基础上去理解,以后有时间可以再详细做分析)
在步骤5中,我们说CallAdapter还管理线程。比方说RxJava,我们知道,它最大的优点可以指定方法在什么线程下执行。如图
我们在子线程订阅(subscribeOn),在主线程观察(observeOn)。具体它是如何做的呢。我们看下源码
。在adapt Call时,subscribeOn了,所以就切换到子线程中了。
在adapt Call中,具体的调用了Call execute(),execute()是同步的,enqueue()是异步的。因为RxJava已经切换了线程,所以这里用同步方法execute()。
接下来的具体请求,就是OkHttp的事情了,retrofit要做成的就是等待返回值。在步骤4中,我们说OkHttpCall是OkHttp的包装类,所以将OkHttp的response转换成我们要的T,也是在OkHttpCall中执行的。
当然具体的解析转换操作也不是OkHttpCall来做的,因为它也不知道数据格式是什么样的。所以它只是将response包装成retrofit标准下的response。
Converter->ResponseConverter,很明显,它是数据转换器。它将response转换成我们具体想要的T。Retrofit提供了很多converter factory。比如Gson,Jackson,xml,protobuff等等。你需要什么,就配置什么工厂。在Service方法上声明泛型具体类型就可以了。
最后,通过声明的observeOn线程回调给上层。这样上层就拿到了最终结果。至于结果再如何处理,那就是上层的事了。
再来回顾下Stay画的流程图:
这真是漫长的旅行,Stay也是debug一个个单步调试才梳理出来的流程。当然其中还有很多巧妙的解耦方式,我这里就不赘述了。大家可以看看源码分析下,当真是设计模式的经典示例。
我想现在大家应该对retrofit有所了解了。当你再给别人介绍retrofit的时候,就别只说它的注解方式多新颖,多炫技了。注解式框架有很多的,像j2ee中一大把。所以注解算不得多精湛的技艺。最牛逼的还是它的解耦方式,这个套路没有多年的实际架构经验是设计不出来的。
retrofit源码暂时分析到这里,如果大家想要听下文或者希望Stay录个视频带大家一步步解析,不妨关注我,要是打赏一下鼓励我就更好啦。
共同學習,寫下你的評論
評論加載中...
作者其他優質文章






