分布式文件系统:Distributed file system, DFS,又叫做网络文件系统:Network File System。一种允许文件通过网络在多台主机上分享的文件系统,可让多机器上的多用户分享文件和存储空间。
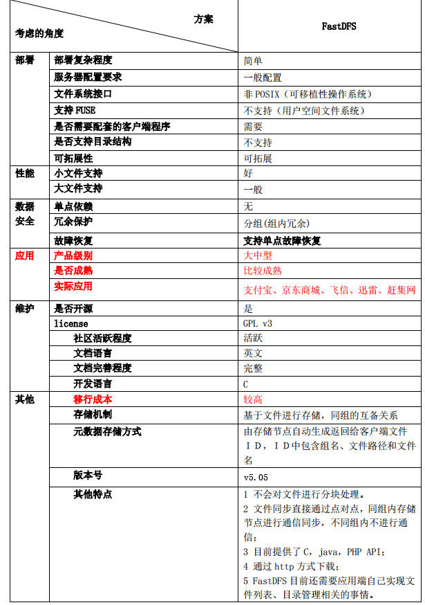
FastDFS是用c语言编写的一款开源的分布式文件系统,充分考虑了冗余备份、负载均衡、线性扩容等机制,并注重高可用、高性能等指标,功能包括:文件存储、文件同步、文件访问(文件上传、文件下载)等,解决了大容量存储和负载均衡的问题。特别适合中小文件(建议范围:4KB < file_size <500MB),对以文件为载体的在线服务,如相册网站、视频网站等。
FastDFS 架构FastDFS架构包括Tracker server和Storage server。客户端请求Tracker server进行文件上传、下载,通过Tracker server调度最终由Storage server完成文件上传和下载。
跟踪服务器Tracker Server
主要做调度工作,起到均衡的作用;负责管理所有的 storage server和 group,每个 storage 在启动后会连接 Tracker,告知自己所属 group 等信息,并保持周期性心跳。tracker根据storage的心跳信息,建立group==>[storage serverlist]的映射表。
Tracker需要管理的元信息很少,会全部存储在内存中;另外tracker上的元信息都是由storage汇报的信息生成的,本身不需要持久化任何数据,这样使得tracker非常容易扩展,直接增加tracker机器即可扩展为tracker cluster来服务,cluster里每个tracker之间是完全对等的,所有的tracker都接受stroage的心跳信息,生成元数据信息来提供读写服务。
存储服务器Storage Server
主要提供容量和备份服务;以 group 为单位,每个 group 内可以有多台 storage server,数据互为备份。以group为单位组织存储能方便的进行应用隔离、负载均衡、副本数定制(group内storage server数量即为该group的副本数),比如将不同应用数据存到不同的group就能隔离应用数据,同时还可根据应用的访问特性来将应用分配到不同的group来做负载均衡;缺点是group的容量受单机存储容量的限制,同时当group内有机器坏掉时,数据恢复只能依赖group内地其他机器,使得恢复时间会很长。
group内每个storage的存储依赖于本地文件系统,storage可配置多个数据存储目录,比如有10块磁盘,分别挂载在/data/disk1-/data/disk10,则可将这10个目录都配置为storage的数据存储目录。storage接受到写文件请求时,会根据配置好的规则选择其中一个存储目录来存储文件。为了避免单个目录下的文件数太多,在storage第一次启动时,会在每个数据存储目录里创建2级子目录,每级256个,总共65536个文件,新写的文件会以hash的方式被路由到其中某个子目录下,然后将文件数据作为本地文件存储到该目录中。
FastDFS的存储策略
为了支持大容量,存储节点(服务器)采用了分卷(或分组)的组织方式。存储系统由一个或多个卷组成,卷与卷之间的文件是相互独立的,所有卷的文件容量累加就是整个存储系统中的文件容量。一个卷可以由一台或多台存储服务器组成,一个卷下的存储服务器中的文件都是相同的,卷中的多台存储服务器起到了冗余备份和负载均衡的作用。
在卷中增加服务器时,同步已有的文件由系统自动完成,同步完成后,系统自动将新增服务器切换到线上提供服务。当存储空间不足或即将耗尽时,可以动态添加卷。只需要增加一台或多台服务器,并将它们配置为一个新的卷,这样就扩大了存储系统的容量。
FastDFS的上传过程
FastDFS向使用者提供基本文件访问接口,比如upload、download、append、delete等,以客户端库的方式提供给用户使用。
Storage Server会定期的向Tracker Server发送自己的存储信息。当Tracker Server Cluster中的Tracker Server不止一个时,各个Tracker之间的关系是对等的,所以客户端上传时可以选择任意一个Tracker。
当Tracker收到客户端上传文件的请求时,会为该文件分配一个可以存储文件的group,当选定了group后就要决定给客户端分配group中的哪一个storage server。当分配好storage server后,客户端向storage发送写文件请求,storage将会为文件分配一个数据存储目录。然后为文件分配一个fileid,最后根据以上的信息生成文件名存储文件。
选择tracker server
当集群中不止一个tracker server时,由于tracker之间是完全对等的关系,客户端在upload文件时可以任意选择一个trakcer。
选择存储的group
当tracker接收到upload file的请求时,会为该文件分配一个可以存储该文件的group,支持如下选择group的规则: 1. Round robin,所有的group间轮询 2. Specified group,指定某一个确定的group 3. Load balance,剩余存储空间多多group优先
选择storage server
当选定group后,tracker会在group内选择一个storage server给客户端,支持如下选择storage的规则: 1. Round robin,在group内的所有storage间轮询 2. First server ordered by ip,按ip排序 3. First server ordered by priority,按优先级排序(优先级在storage上配置)
选择storage path
当分配好storage server后,客户端将向storage发送写文件请求,storage将会为文件分配一个数据存储目录,支持如下规则: 1. Round robin,多个存储目录间轮询 2. 剩余存储空间最多的优先
生成Fileid
选定存储目录之后,storage会为文件生一个Fileid,由storage server ip、文件创建时间、文件大小、文件crc32和一个随机数拼接而成,然后将这个二进制串进行base64编码,转换为可打印的字符串。
选择两级目录
当选定存储目录之后,storage会为文件分配一个fileid,每个存储目录下有两级256*256的子目录,storage会按文件fileid进行两次hash(猜测),路由到其中一个子目录,然后将文件以fileid为文件名存储到该子目录下。
生成文件名
当文件存储到某个子目录后,即认为该文件存储成功,接下来会为该文件生成一个文件名,文件名由group、存储目录、两级子目录、fileid、文件后缀名(由客户端指定,主要用于区分文件类型)拼接而成。
FastDFS的文件同步
写文件时,客户端将文件写至group内一个storage server即认为写文件成功,storage server写完文件后,会由后台线程将文件同步至同group内其他的storage server。
每个storage写文件后,同时会写一份binlog,binlog里不包含文件数据,只包含文件名等元信息,这份binlog用于后台同步,storage会记录向group内其他storage同步的进度,以便重启后能接上次的进度继续同步;进度以时间戳的方式进行记录,所以最好能保证集群内所有server的时钟保持同步。
storage的同步进度会作为元数据的一部分汇报到tracker上,tracke在选择读storage的时候会以同步进度作为参考。
比如一个group内有A、B、C三个storage server,A向C同步到进度为T1 (T1以前写的文件都已经同步到B上了),B向C同步到时间戳为T2(T2 > T1),tracker接收到这些同步进度信息时,就会进行整理,将最小的那个做为C的同步时间戳,本例中T1即为C的同步时间戳为T1(即所有T1以前写的数据都已经同步到C上了);同理,根据上述规则,tracker会为A、B生成一个同步时间戳。
FastDFS的文件下载
客户端uploadfile成功后,会拿到一个storage生成的文件名,接下来客户端根据这个文件名即可访问到该文件。
跟upload file一样,在downloadfile时客户端可以选择任意tracker server。tracker发送download请求给某个tracker,必须带上文件名信息,tracke从文件名中解析出文件的group、大小、创建时间等信息,然后为该请求选择一个storage用来服务读请求。
FastDFS性能方案
| 软件包 | 版本 |
|---|---|
| FastDFS | v5.05 |
| libfastcommon | v1.0.7 |
下载安装libfastcommon
- 下载
wget https://github.com/happyfish100/libfastcommon/archive/V1.0.7.tar.gz
- 解压
tar -xvf V1.0.7.tar.gz
cd libfastcommon-1.0.7
- 编译、安装
./make.sh
./make.sh install
- 创建软链接
ln -s /usr/lib64/libfastcommon.so /usr/local/lib/libfastcommon.so
ln -s /usr/lib64/libfastcommon.so /usr/lib/libfastcommon.so
ln -s /usr/lib64/libfdfsclient.so /usr/local/lib/libfdfsclient.so
ln -s /usr/lib64/libfdfsclient.so /usr/lib/libfdfsclient.so
下载安装FastDFS
- 下载FastDFS
wget https://github.com/happyfish100/fastdfs/archive/V5.05.tar.gz
- 解压
tar -xvf V5.05.tar.gz
cd fastdfs-5.05
- 编译、安装
./make.sh
./make.sh install
配置 Tracker 服务
上述安装成功后,在/etc/目录下会有一个fdfs的目录,进入它。会看到三个.sample后缀的文件,这是作者给我们的示例文件,我们需要把其中的tracker.conf.sample文件改为tracker.conf配置文件并修改它:
cp tracker.conf.sample tracker.conf
vi tracker.conf
编辑tracker.conf
# 配置文件是否不生效,false 为生效
disabled=false
# 提供服务的端口
port=22122
# Tracker 数据和日志目录地址
base_path=//home/data/fastdfs
# HTTP 服务端口
http.server_port=80
创建tracker基础数据目录,即base_path对应的目录
mkdir -p /home/data/fastdfs
使用ln -s 建立软链接
ln -s /usr/bin/fdfs_trackerd /usr/local/bin
ln -s /usr/bin/stop.sh /usr/local/bin
ln -s /usr/bin/restart.sh /usr/local/bin
启动服务
service fdfs_trackerd start
查看监听
netstat -unltp|grep fdfs
如果看到22122端口正常被监听后,这时候说明Tracker服务启动成功啦!
tracker server 目录及文件结构
Tracker服务启动成功后,会在base_path下创建data、logs两个目录。目录结构如下:
${base_path}
|__data
| |__storage_groups.dat:存储分组信息
| |__storage_servers.dat:存储服务器列表
|__logs
| |__trackerd.log: tracker server 日志文件
配置 Storage 服务
进入 /etc/fdfs 目录,复制 FastDFS 存储器样例配置文件 storage.conf.sample,并重命名为 storage.conf
# cd /etc/fdfs
# cp storage.conf.sample storage.conf
# vi storage.conf
编辑storage.conf
# 配置文件是否不生效,false 为生效
disabled=false
# 指定此 storage server 所在 组(卷)
group_name=group1
# storage server 服务端口
port=23000
# 心跳间隔时间,单位为秒 (这里是指主动向 tracker server 发送心跳)
heart_beat_interval=30
# Storage 数据和日志目录地址(根目录必须存在,子目录会自动生成)
base_path=/home/data/fastdfs/storage
# 存放文件时 storage server 支持多个路径。这里配置存放文件的基路径数目,通常只配一个目录。
store_path_count=1
# 逐一配置 store_path_count 个路径,索引号基于 0。
# 如果不配置 store_path0,那它就和 base_path 对应的路径一样。
store_path0=/home/data/fastdfs/storage
# FastDFS 存储文件时,采用了两级目录。这里配置存放文件的目录个数。
# 如果本参数只为 N(如: 256),那么 storage server 在初次运行时,会在 store_path 下自动创建 N * N 个存放文件的子目录。
subdir_count_per_path=256
# tracker_server 的列表 ,会主动连接 tracker_server
# 有多个 tracker server 时,每个 tracker server 写一行
tracker_server=192.168.1.190:22122
# 允许系统同步的时间段 (默认是全天) 。一般用于避免高峰同步产生一些问题而设定。
sync_start_time=00:00
sync_end_time=23:59
使用ln -s 建立软链接
ln -s /usr/bin/fdfs_storaged /usr/local/bin
启动服务
service fdfs_storaged start
查看监听
netstat -unltp|grep fdfs
启动Storage前确保Tracker是启动的。初次启动成功,会在 /home/data/fastdfs/storage 目录下创建 data、 logs 两个目录。如果看到23000端口正常被监听后,这时候说明Storage服务启动成功啦!
查看Storage和Tracker是否在通信
/usr/bin/fdfs_monitor /etc/fdfs/storage.conf
FastDFS 配置 Nginx 模块
| 软件包 | 版本 |
|---|---|
| openresty | v1.13.6.1 |
| fastdfs-nginx-module | v1.1.6 |
FastDFS 通过 Tracker 服务器,将文件放在 Storage 服务器存储, 但是同组存储服务器之间需要进行文件复制,有同步延迟的问题。
假设 Tracker 服务器将文件上传到了 192.168.1.190,上传成功后文件 ID已经返回给客户端。此时 FastDFS 存储集群机制会将这个文件同步到同组存192.168.1.190,在文件还没有复制完成的情况下,客户端如果用这个文件 ID 在 192.168.1.190 上取文件,就会出现文件无法访问的错误。而 fastdfs-nginx-module 可以重定向文件链接到源服务器取文件,避免客户端由于复制延迟导致的文件无法访问错误。
下载 安装 Nginx 和 fastdfs-nginx-module:
推荐您使用yum安装以下的开发库:
yum install readline-devel pcre-devel openssl-devel -y
下载最新版本并解压:
wget https://openresty.org/download/openresty-1.13.6.1.tar.gz
tar -xvf openresty-1.13.6.1.tar.gz
wget https://github.com/happyfish100/fastdfs-nginx-module/archive/master.zip
unzip master.zip
配置 nginx 安装,加入fastdfs-nginx-module模块:
./configure --add-module=../fastdfs-nginx-module-master/src/
编译、安装:
make && make install
查看Nginx的模块:
/usr/local/openresty/nginx/sbin/nginx -v
有下面这个就说明添加模块成功
复制 fastdfs-nginx-module 源码中的配置文件到/etc/fdfs 目录, 并修改:
cp /fastdfs-nginx-module/src/mod_fastdfs.conf /etc/fdfs/
# 连接超时时间
connect_timeout=10
# Tracker Server
tracker_server=192.168.1.190:22122
# StorageServer 默认端口
storage_server_port=23000
# 如果文件ID的uri中包含/group**,则要设置为true
url_have_group_name = true
# Storage 配置的store_path0路径,必须和storage.conf中的一致
store_path0=/home/data/fastdfs/storage
复制 FastDFS 的部分配置文件到/etc/fdfs 目录:
cp /fastdfs-nginx-module/src/http.conf /etc/fdfs/
cp /fastdfs-nginx-module/src/mime.types /etc/fdfs/
配置nginx,修改nginx.conf:
location ~/group([0-9])/M00 {
ngx_fastdfs_module;
}
启动Nginx:
[root@iz2ze7tgu9zb2gr6av1tysz sbin]# ./nginx
ngx_http_fastdfs_set pid=9236
测试上传:
[root@iz2ze7tgu9zb2gr6av1tysz fdfs]# /usr/bin/fdfs_upload_file /etc/fdfs/client.conf /etc/fdfs/4.jpg
group1/M00/00/00/rBD8EFqVACuAI9mcAAC_ornlYSU088.jpg
部署结构图:
pom.xml引入:
<!-- fastdfs -->
<dependency>
<groupId>org.csource</groupId>
<artifactId>fastdfs-client-java</artifactId>
<version>1.27</version>
</dependency>
fdfs_client.conf配置:
#连接tracker服务器超时时长
connect_timeout = 2
#socket连接超时时长
network_timeout = 30
#文件内容编码
charset = UTF-8
#tracker服务器端口
http.tracker_http_port = 8080
http.anti_steal_token = no
http.secret_key = FastDFS1234567890
#tracker服务器IP和端口(可以写多个)
tracker_server = 192.168.1.190:22122
FastDFSClient上传类:
public class FastDFSClient{
private static final String CONFIG_FILENAME = "D:\\itstyle\\src\\main\\resources\\fdfs_client.conf";
private static final String GROUP_NAME = "market1";
private TrackerClient trackerClient = null;
private TrackerServer trackerServer = null;
private StorageServer storageServer = null;
private StorageClient storageClient = null;
static{
try {
ClientGlobal.init(CONFIG_FILENAME);
} catch (IOException e) {
e.printStackTrace();
} catch (MyException e) {
e.printStackTrace();
}
}
public FastDFSClient() throws Exception {
trackerClient = new TrackerClient(ClientGlobal.g_tracker_group);
trackerServer = trackerClient.getConnection();
storageServer = trackerClient.getStoreStorage(trackerServer);;
storageClient = new StorageClient(trackerServer, storageServer);
}
/**
* 上传文件
* @param file 文件对象
* @param fileName 文件名
* @return
*/
public String[] uploadFile(File file, String fileName) {
return uploadFile(file,fileName,null);
}
/**
* 上传文件
* @param file 文件对象
* @param fileName 文件名
* @param metaList 文件元数据
* @return
*/
public String[] uploadFile(File file, String fileName, Map<String,String> metaList) {
try {
byte[] buff = IOUtils.toByteArray(new FileInputStream(file));
NameValuePair[] nameValuePairs = null;
if (metaList != null) {
nameValuePairs = new NameValuePair[metaList.size()];
int index = 0;
for (Iterator<Map.Entry<String,String>> iterator = metaList.entrySet().iterator(); iterator.hasNext();) {
Map.Entry<String,String> entry = iterator.next();
String name = entry.getKey();
String value = entry.getValue();
nameValuePairs[index++] = new NameValuePair(name,value);
}
}
return storageClient.upload_file(GROUP_NAME,buff,fileName,nameValuePairs);
} catch (Exception e) {
e.printStackTrace();
}
return null;
}
/**
* 获取文件元数据
* @param fileId 文件ID
* @return
*/
public Map<String,String> getFileMetadata(String groupname,String fileId) {
try {
NameValuePair[] metaList = storageClient.get_metadata(groupname,fileId);
if (metaList != null) {
HashMap<String,String> map = new HashMap<String, String>();
for (NameValuePair metaItem : metaList) {
map.put(metaItem.getName(),metaItem.getValue());
}
return map;
}
} catch (Exception e) {
e.printStackTrace();
}
return null;
}
/**
* 删除文件
* @param fileId 文件ID
* @return 删除失败返回-1,否则返回0
*/
public int deleteFile(String groupname,String fileId) {
try {
return storageClient.delete_file(groupname,fileId);
} catch (Exception e) {
e.printStackTrace();
}
return -1;
}
/**
* 下载文件
* @param fileId 文件ID(上传文件成功后返回的ID)
* @param outFile 文件下载保存位置
* @return
*/
public int downloadFile(String groupName,String fileId, File outFile) {
FileOutputStream fos = null;
try {
byte[] content = storageClient.download_file(groupName,fileId);
fos = new FileOutputStream(outFile);
InputStream ips = new ByteArrayInputStream(content);
IOUtils.copy(ips,fos);
return 0;
} catch (Exception e) {
e.printStackTrace();
} finally {
if (fos != null) {
try {
fos.close();
} catch (IOException e) {
e.printStackTrace();
}
}
}
return -1;
}
public static void main(String[] args) throws Exception {
FastDFSClient client = new FastDFSClient();
File file = new File("D:\\23456.png");
String[] result = client.uploadFile(file, "png");
System.out.println(result.length);
System.out.println(result[0]);
System.out.println(result[1]);
}
}
执行main方法测试返回:
2
group1
M00/00/00/rBD8EFqTrNyAWyAkAAKCRJfpzAQ227.png
共同學習,寫下你的評論
評論加載中...
作者其他優質文章







