三、流程篇
3.1 Provider启动画流程图为了记录debug过程,探究原理,而dubbo有各种扩展比如protocol有多种,注册中心也有多种选择,通信框架也有多种,不可能每个分支都覆盖到。所以只能选择自己比较熟悉使用比较多的来说明,力求讲清主线,熟悉了主线,就能举一反三熟悉支线了。容器选择spring,通信选择netty,注册中心选择zookeeper,zookeeper client选择curator,协议选择dubbo。
- 准备工作,
以demoService为例,代码如下:
package com.alibaba.dubbo.demo;
public interface DemoService{
String sayHello(String name);
}
public class DemoServiceImpl implements DemoService{
public String sayHello(String name){
System.out.println(RpcContext.getContext().getRemoteAddress());
return"Hello "+ name +", response form provider:"+RpcContext.getContext().getLocalAddress();
}
}
public class DemoProvider{
public static void main(String[]args){
com.alibaba.dubbo.container.Main.main(args);
}
}
配置
dubbo.properties
dubbo.container=log4j,spring
dubbo.monitor.protocol=registry
dubbo-demo-provider.xml
<beansxmlns="http://www.springframework.org/schema/beans"
xmlns:xsi="http://www.w3.org/2001/XMLSchema-instance"
xmlns:dubbo="http://code.alibabatech.com/schema/dubbo"
xsi:schemaLocation="http://www.springframework.org/schema/beans http://www.springframework.org/schema/beans/spring-beans-2.5.xsd
http://code.alibabatech.com/schema/dubbo http://code.alibabatech.com/schema/dubbo/dubbo.xsd">
<beanid="demoService"class="com.alibaba.dubbo.demo.provider.DemoServiceImpl"/>
<dubbo:application name="demo-provider"owner="whf"/>
<dubbo:registry address="zookeeper://127.0.0.1:2181"transporter="curator"/>
<dubbo:service interface="com.alibaba.dubbo.demo.DemoService"ref="demoService"protocol="dubbo"loadbalance="roundrobin"timeout=6000000/>
<dubbo:protocol name="dubbo"port="20880"heartbeat=600/>
</beans>
- 流程图
provider启动流程图
代码清单1demoAction.java
Package com.alibaba.dubbo.demo.consumer;
Import com.alibaba.dubbo.demo.DemoService;
public class DemoAction{
private DemoServicedemoService;
public void setDemoService(DemoServicedemoService){
this.demoService=demoService;
}
public void start()throws Exception {
for(inti=0;i<Integer.MAX_VALUE;i++){
try{
String hello =demoService.sayHello("world"+i);
System.out.println(hello);
}catch(Exception e){
e.printStackTrace();
}
Thread.sleep(2000);
}
}
}
配置清单1 dubbo.properties
dubbo.container=log4j,spring
dubbo.application.name=demo-consumer
dubbo.application.owner=whf
dubbo.registry.address=zookeeper://127.0.0.1:2181
dubbo.registry.transporter=curator
dubbo.protocol.serialization=hession2
dubbo.protocol.heartbeat=6000000
dubbo.reference.timeout=6000000
dubbo.monitor.protocol=registry
配置清单2 dubbo-demo-consumer.xml
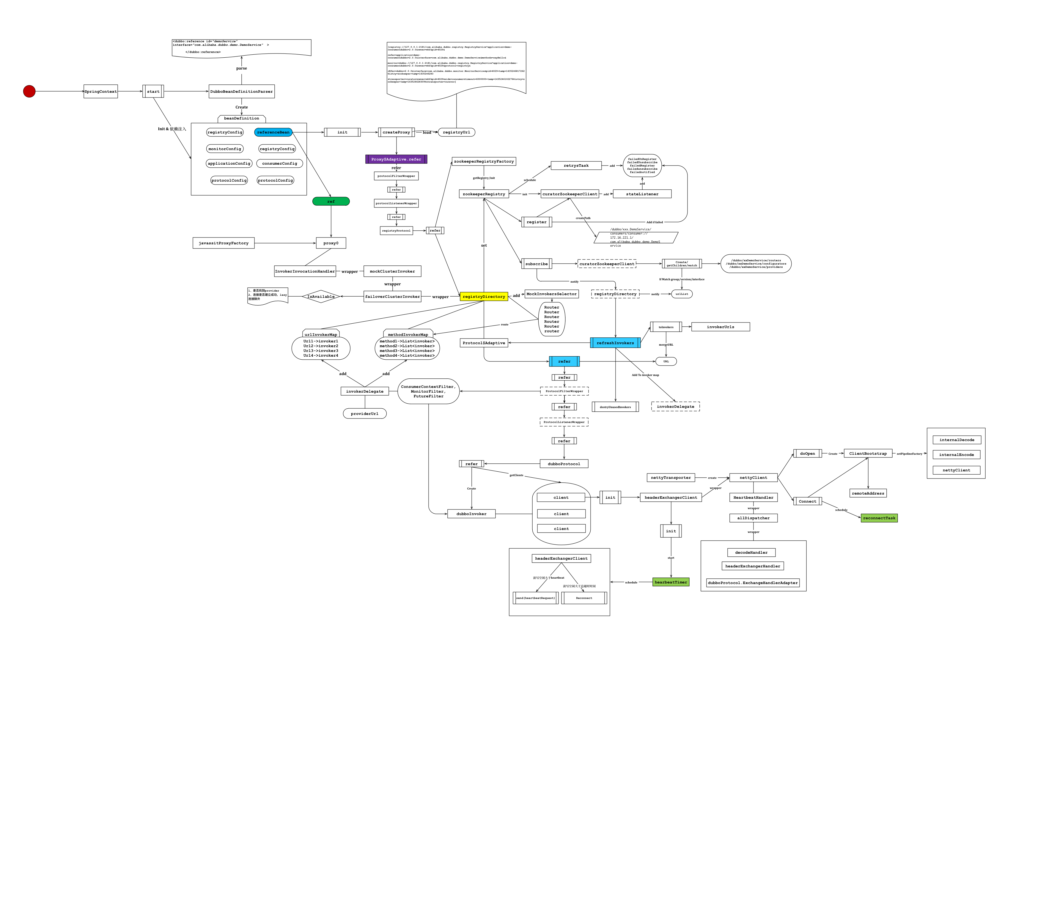
<dubbo:reference id="demoService" interface="com.alibaba.dubbo.demo.DemoService"/>
consumer启动图
點擊查看更多內容
7人點贊
評論
評論
共同學習,寫下你的評論
評論加載中...
作者其他優質文章
正在加載中
感謝您的支持,我會繼續努力的~
掃碼打賞,你說多少就多少
贊賞金額會直接到老師賬戶
支付方式
打開微信掃一掃,即可進行掃碼打賞哦


